HOME   LIST
‹–   –›

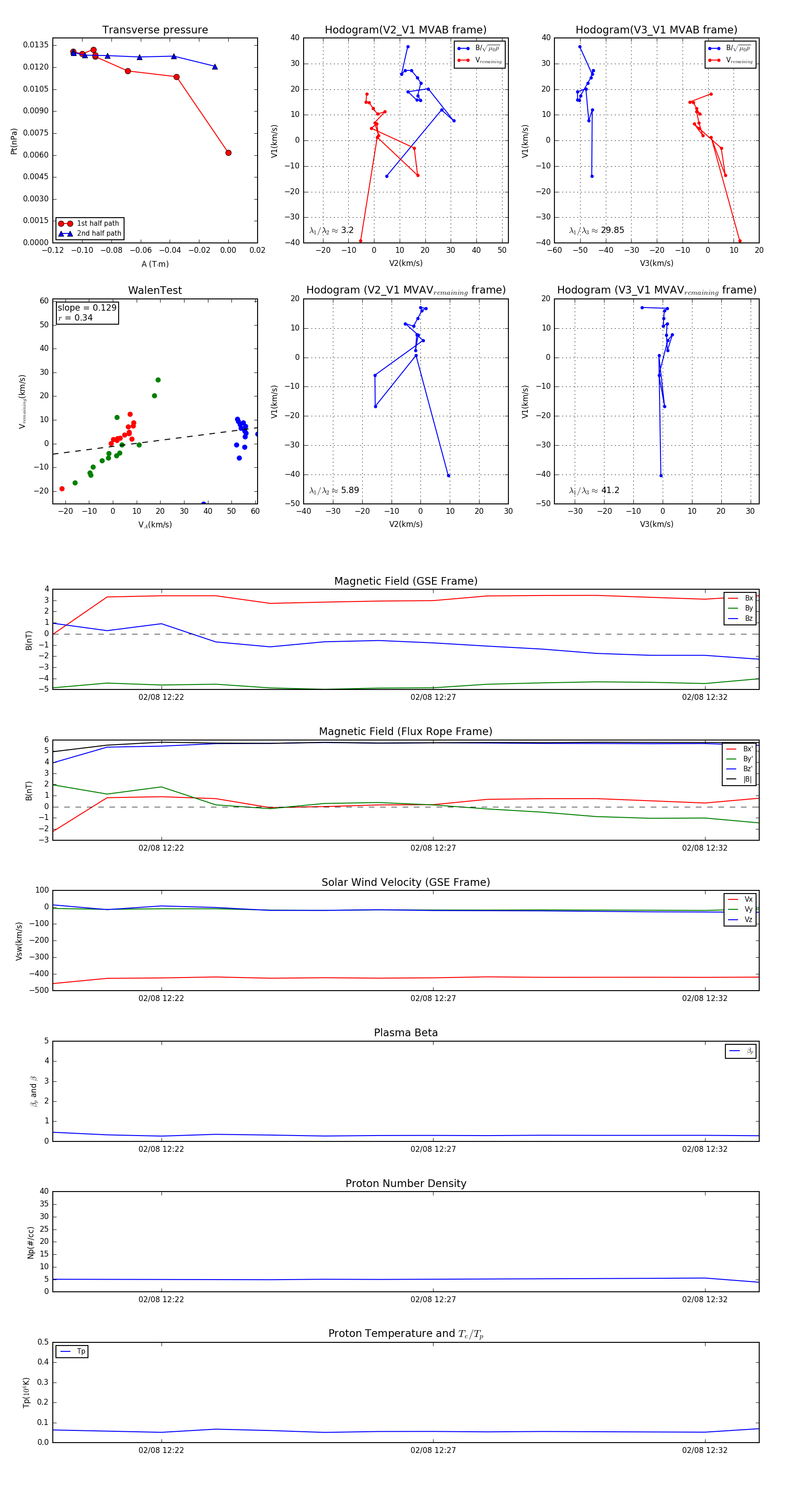
Flux Rope in 1999

Flux Rope Event 1999-02-08 12:20 ~ 1999-02-08 12:33 (14 minutes)


plot