HOME   LIST
‹–   –›

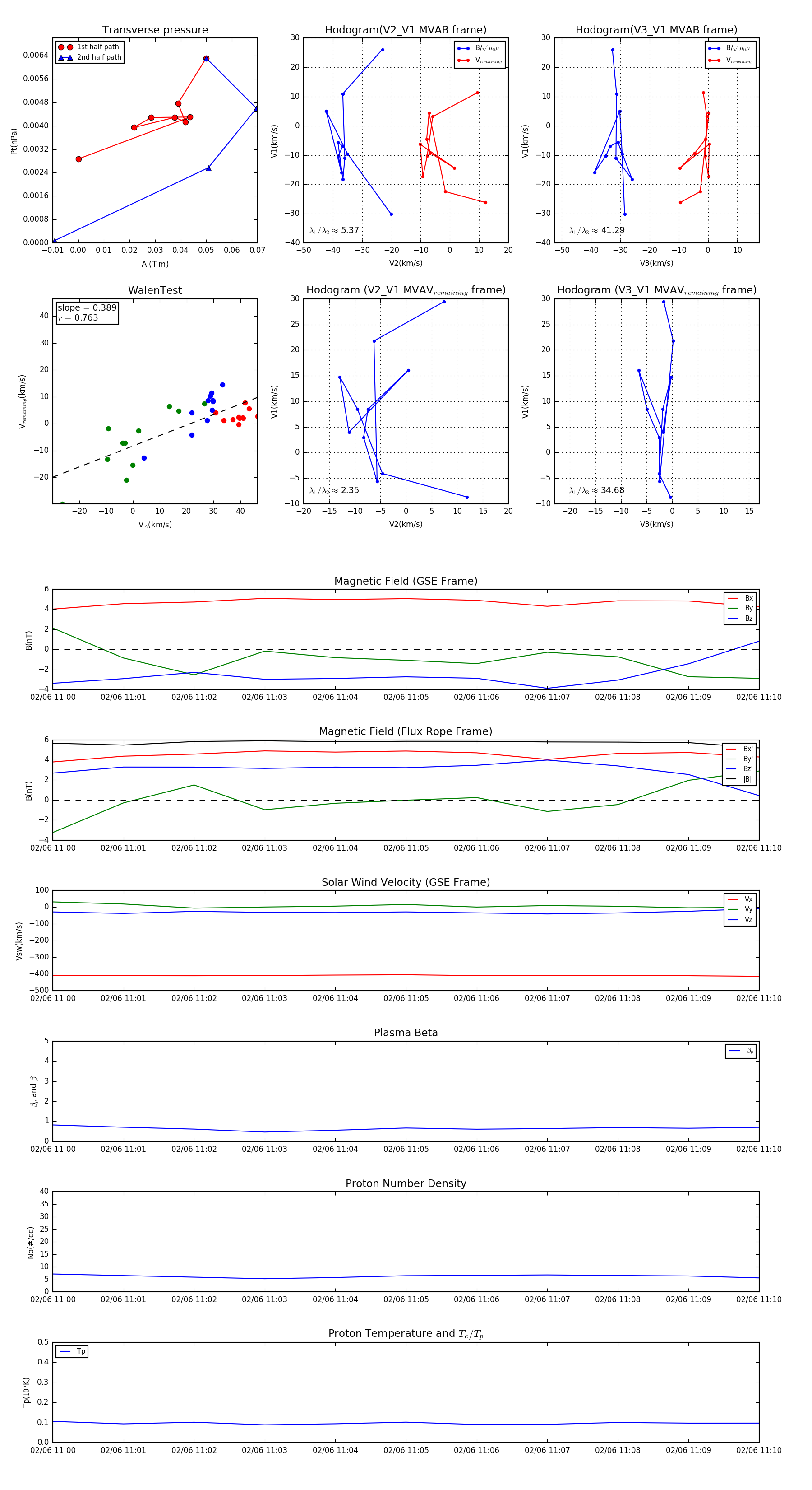
Flux Rope in 1999

Flux Rope Event 1999-02-06 11:00 ~ 1999-02-06 11:10 (11 minutes)


plot