HOME   LIST
‹–   –›

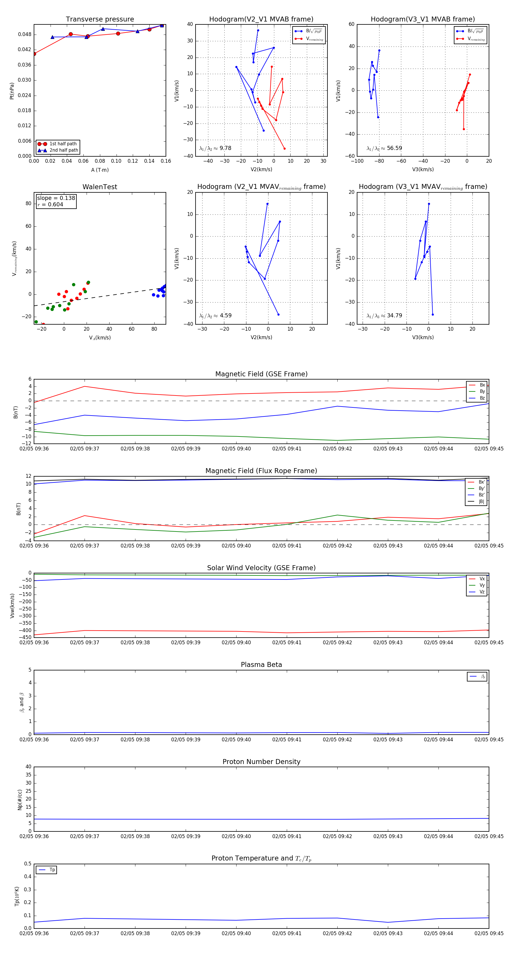
Flux Rope in 1999

Flux Rope Event 1999-02-05 09:36 ~ 1999-02-05 09:45 (10 minutes)


plot