HOME   LIST
‹–   –›

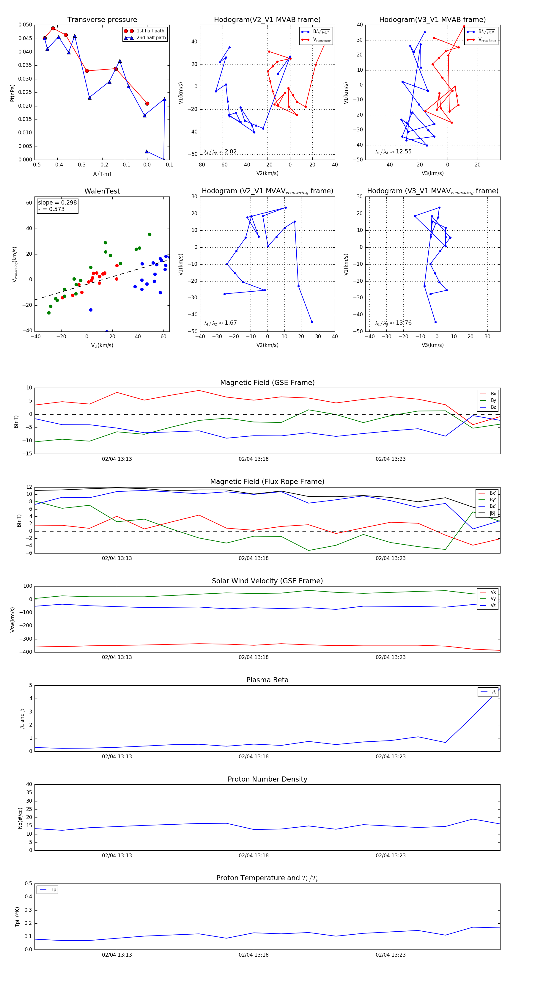
Flux Rope in 1999

Flux Rope Event 1999-02-04 13:10 ~ 1999-02-04 13:27 (18 minutes)


plot