HOME   LIST
‹–   –›

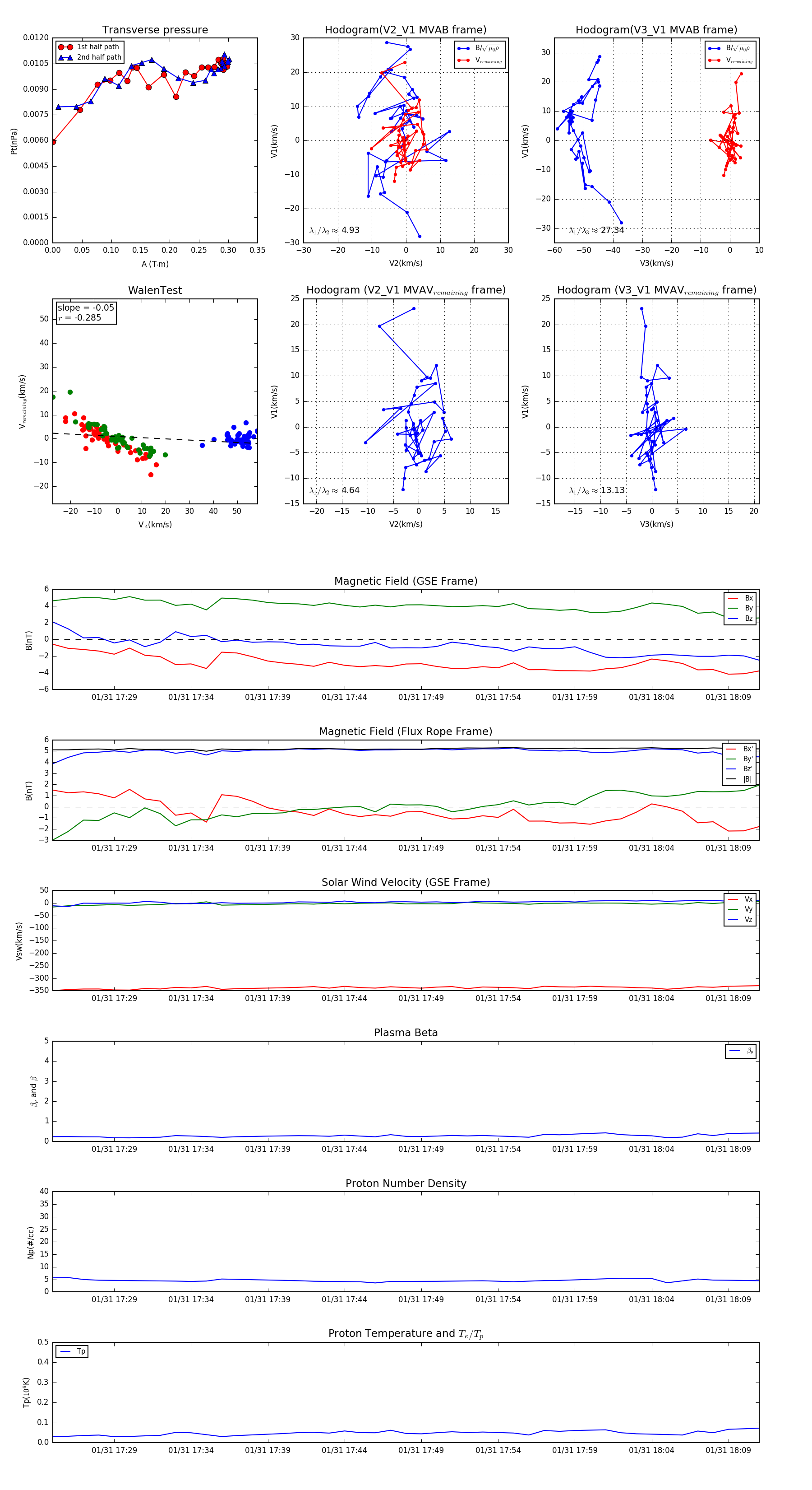
Flux Rope in 1999

Flux Rope Event 1999-01-31 17:25 ~ 1999-01-31 18:11 (47 minutes)


plot