HOME   LIST
‹–   –›

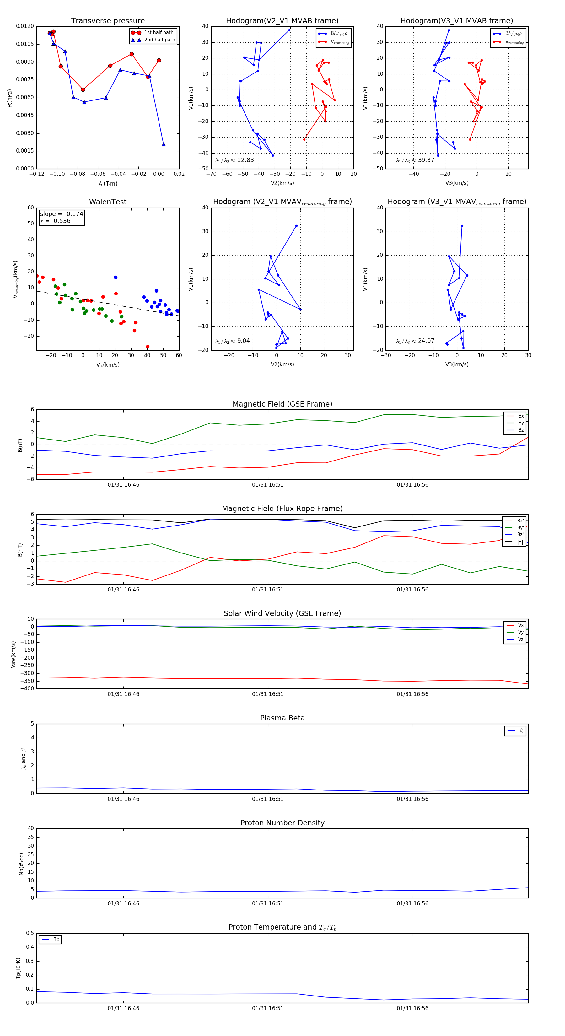
Flux Rope in 1999

Flux Rope Event 1999-01-31 16:43 ~ 1999-01-31 17:00 (18 minutes)


plot