HOME   LIST
‹–   –›

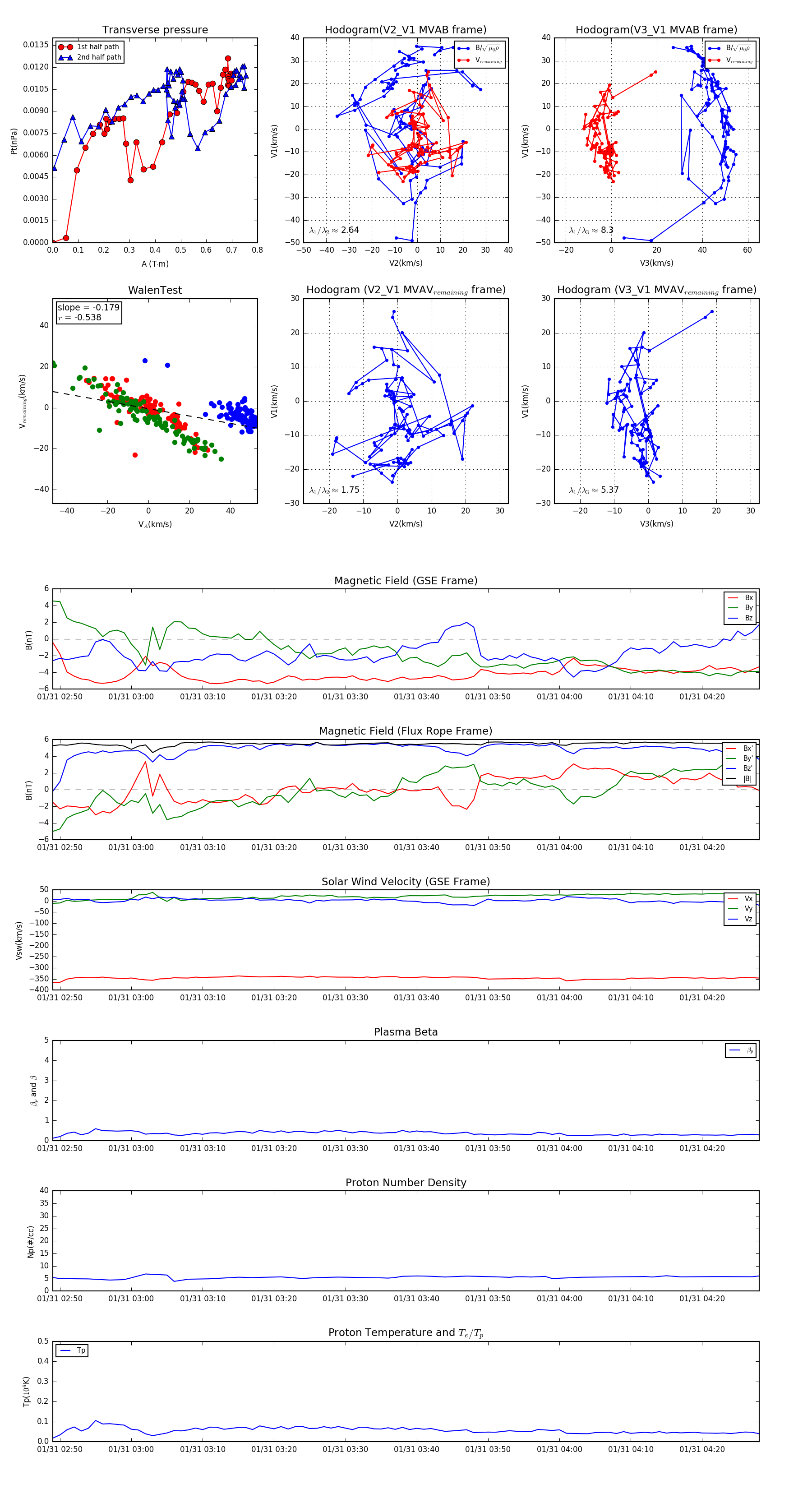
Flux Rope in 1999

Flux Rope Event 1999-01-31 02:49 ~ 1999-01-31 04:28 (100 minutes)


plot