HOME   LIST
‹–   –›

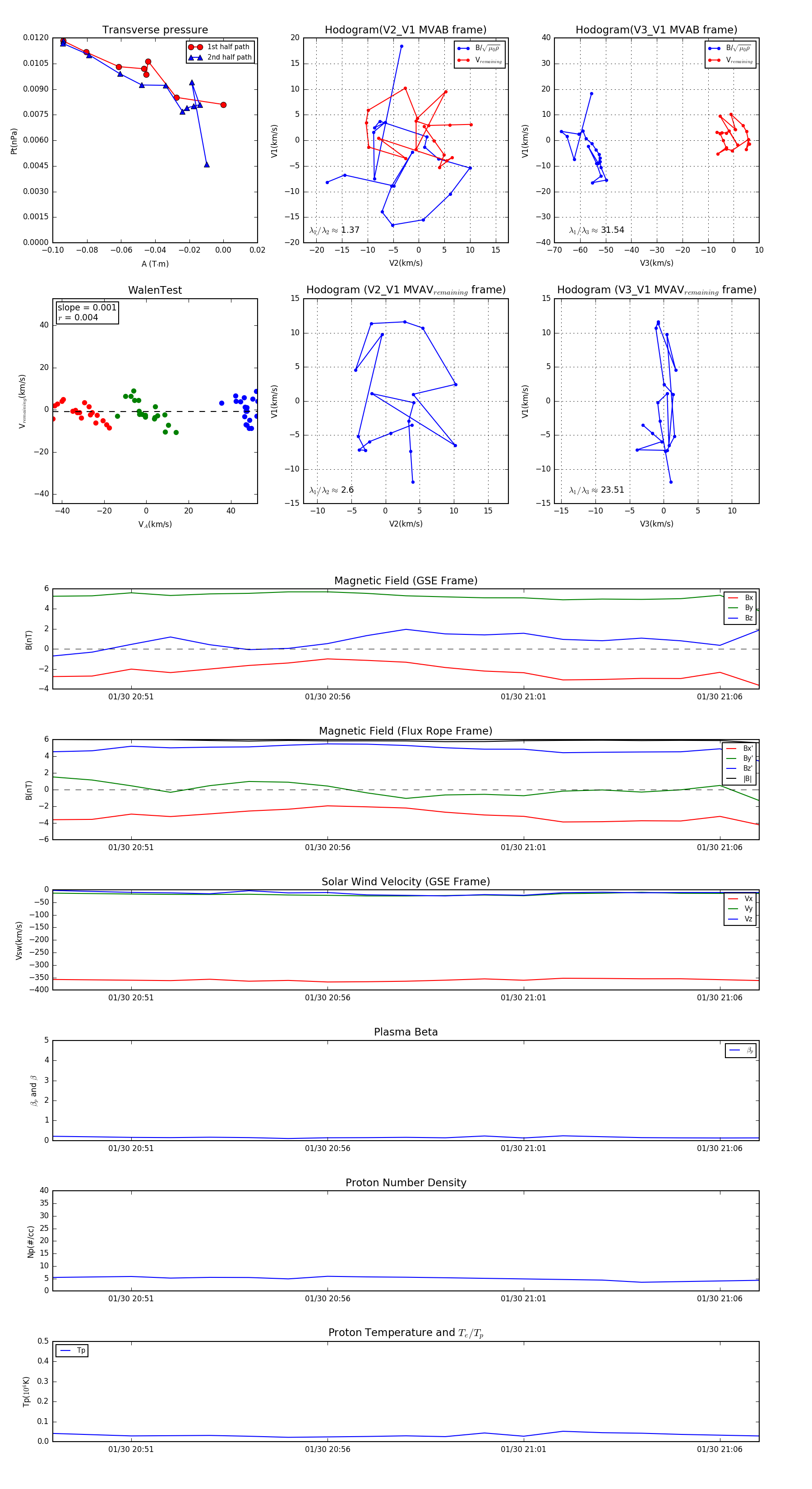
Flux Rope in 1999

Flux Rope Event 1999-01-30 20:49 ~ 1999-01-30 21:07 (19 minutes)


plot