HOME   LIST
‹–   –›

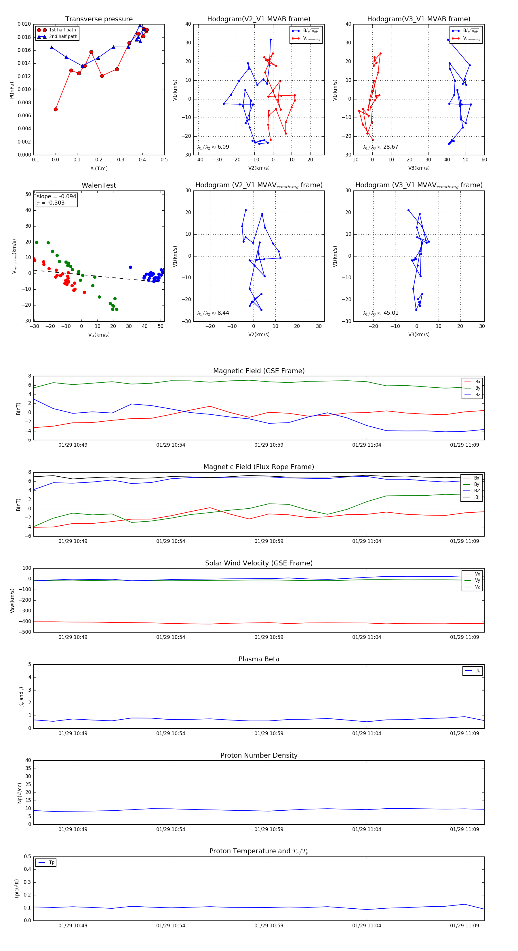
Flux Rope in 1999

Flux Rope Event 1999-01-29 10:47 ~ 1999-01-29 11:10 (24 minutes)


plot