HOME   LIST
‹–   –›

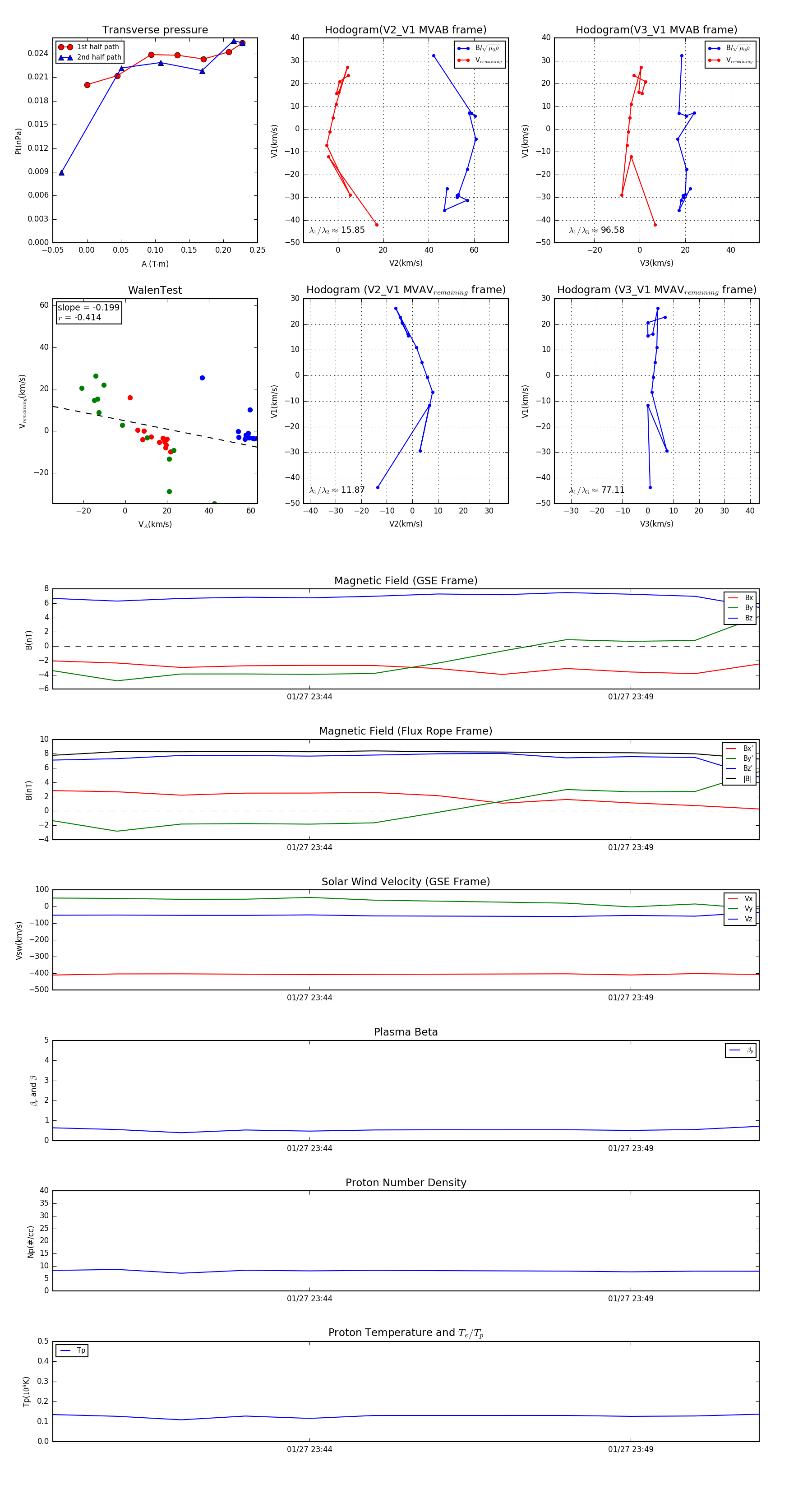
Flux Rope in 1999

Flux Rope Event 1999-01-27 23:40 ~ 1999-01-27 23:51 (12 minutes)


plot