HOME   LIST
‹–   –›

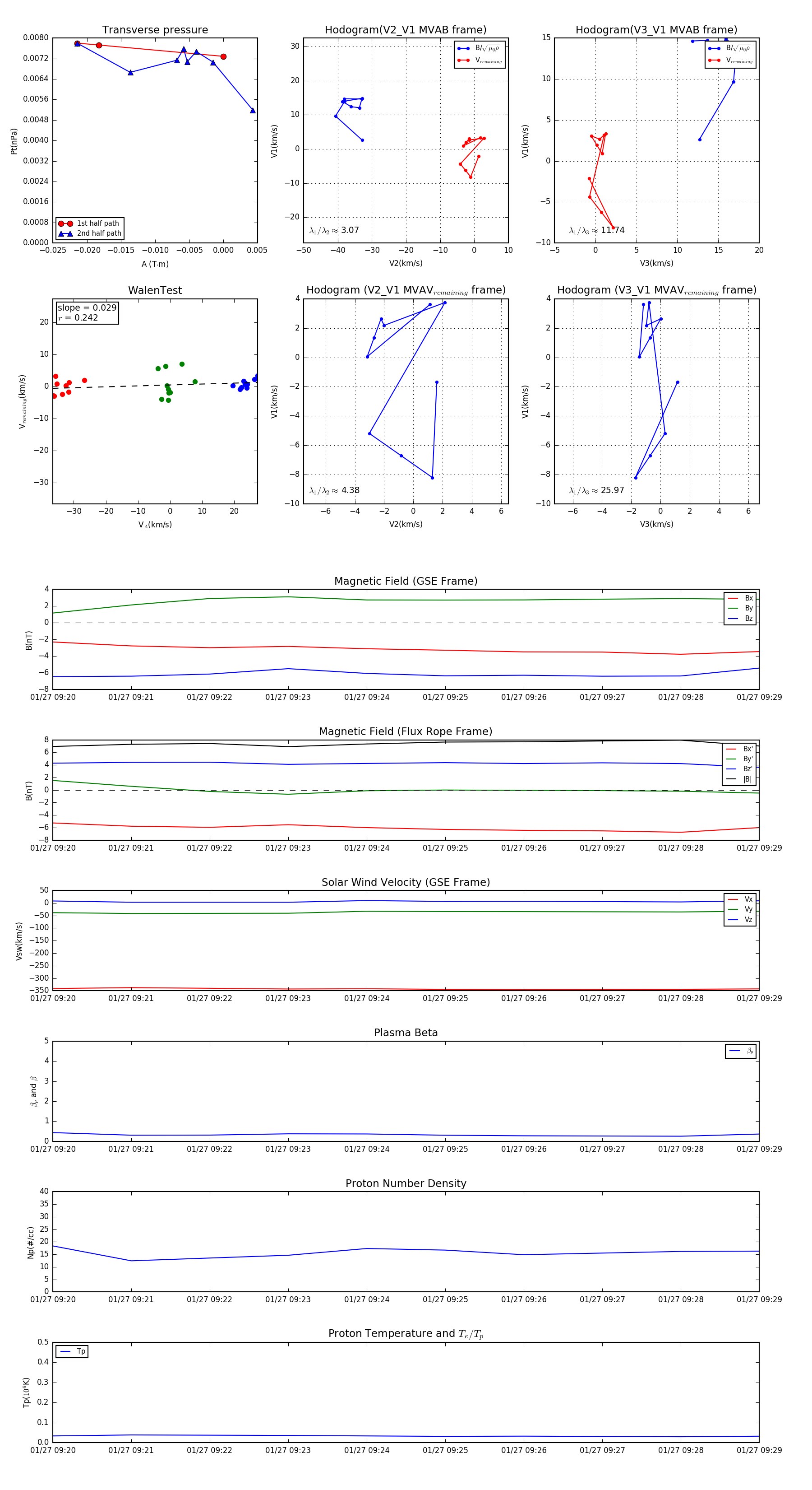
Flux Rope in 1999

Flux Rope Event 1999-01-27 09:20 ~ 1999-01-27 09:29 (10 minutes)


plot