HOME   LIST
‹–   –›

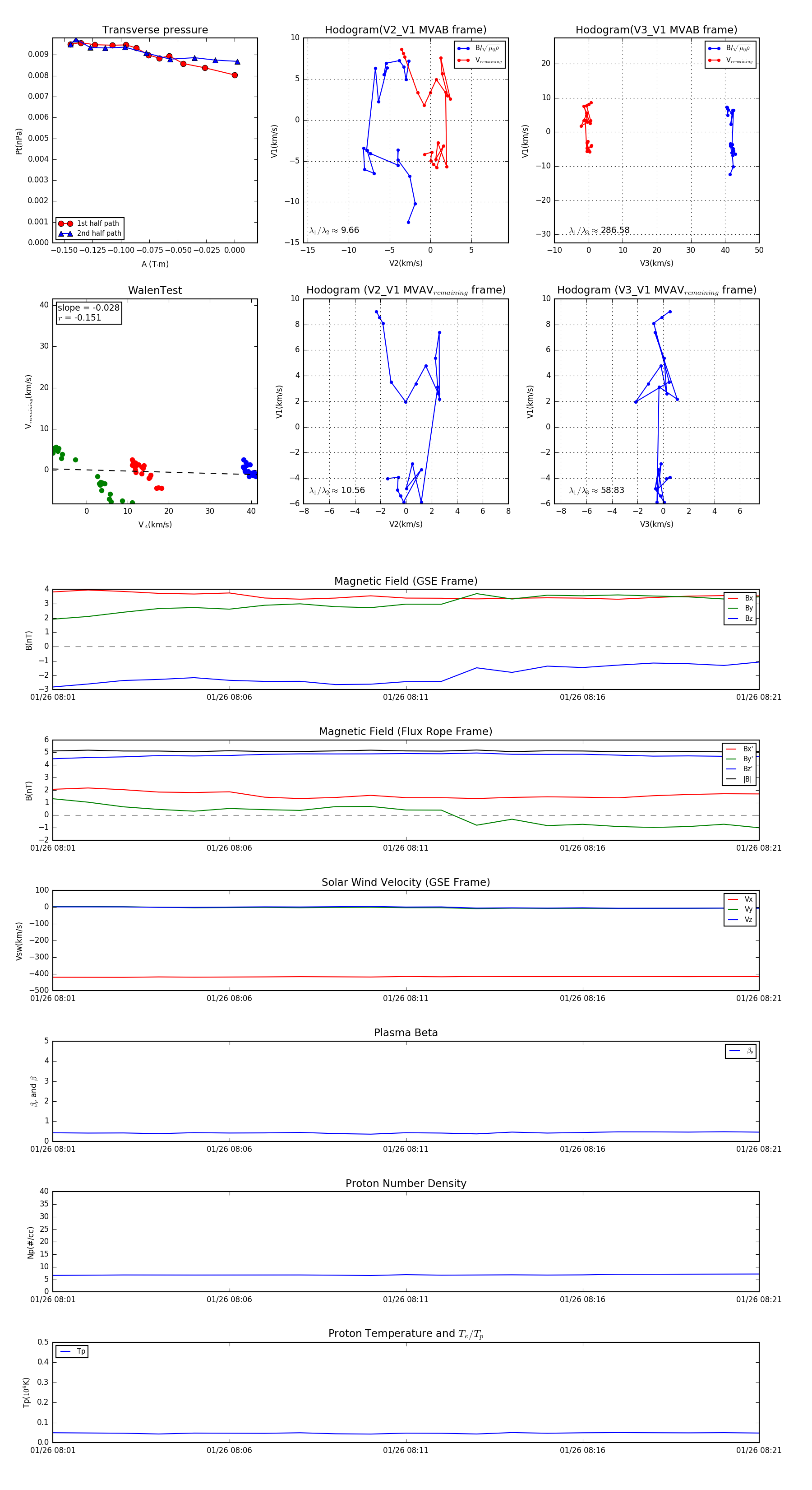
Flux Rope in 1999

Flux Rope Event 1999-01-26 08:01 ~ 1999-01-26 08:21 (21 minutes)


plot