HOME   LIST
‹–   –›

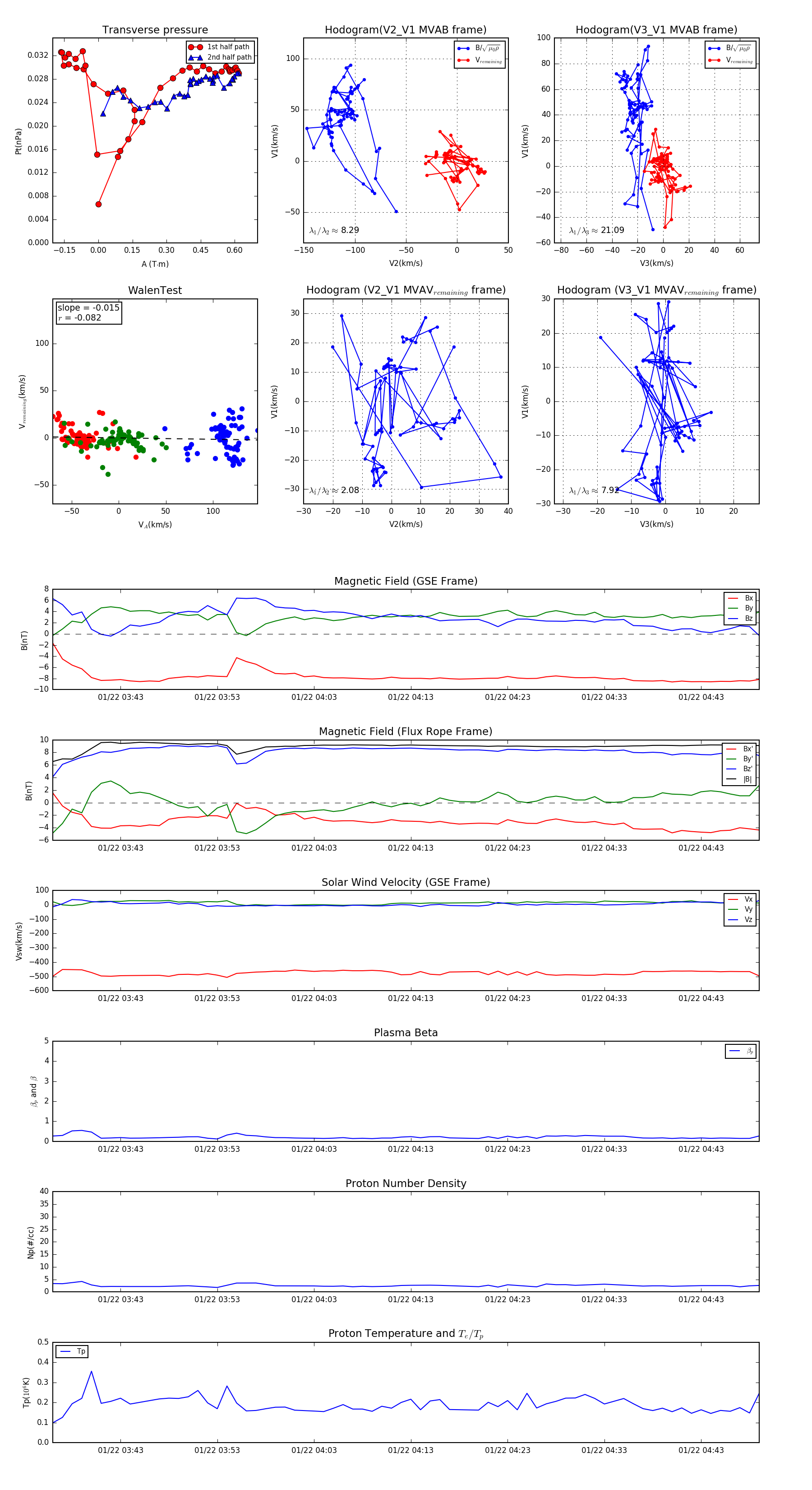
Flux Rope in 1999

Flux Rope Event 1999-01-22 03:36 ~ 1999-01-22 04:49 (74 minutes)


plot