HOME   LIST
‹–   –›

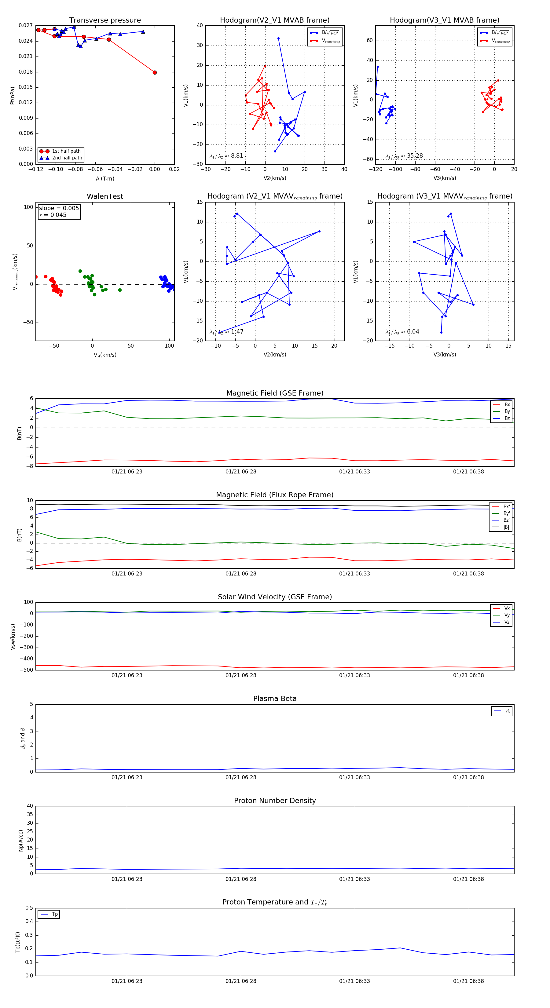
Flux Rope in 1999

Flux Rope Event 1999-01-21 06:19 ~ 1999-01-21 06:40 (22 minutes)


plot