HOME   LIST
‹–   –›

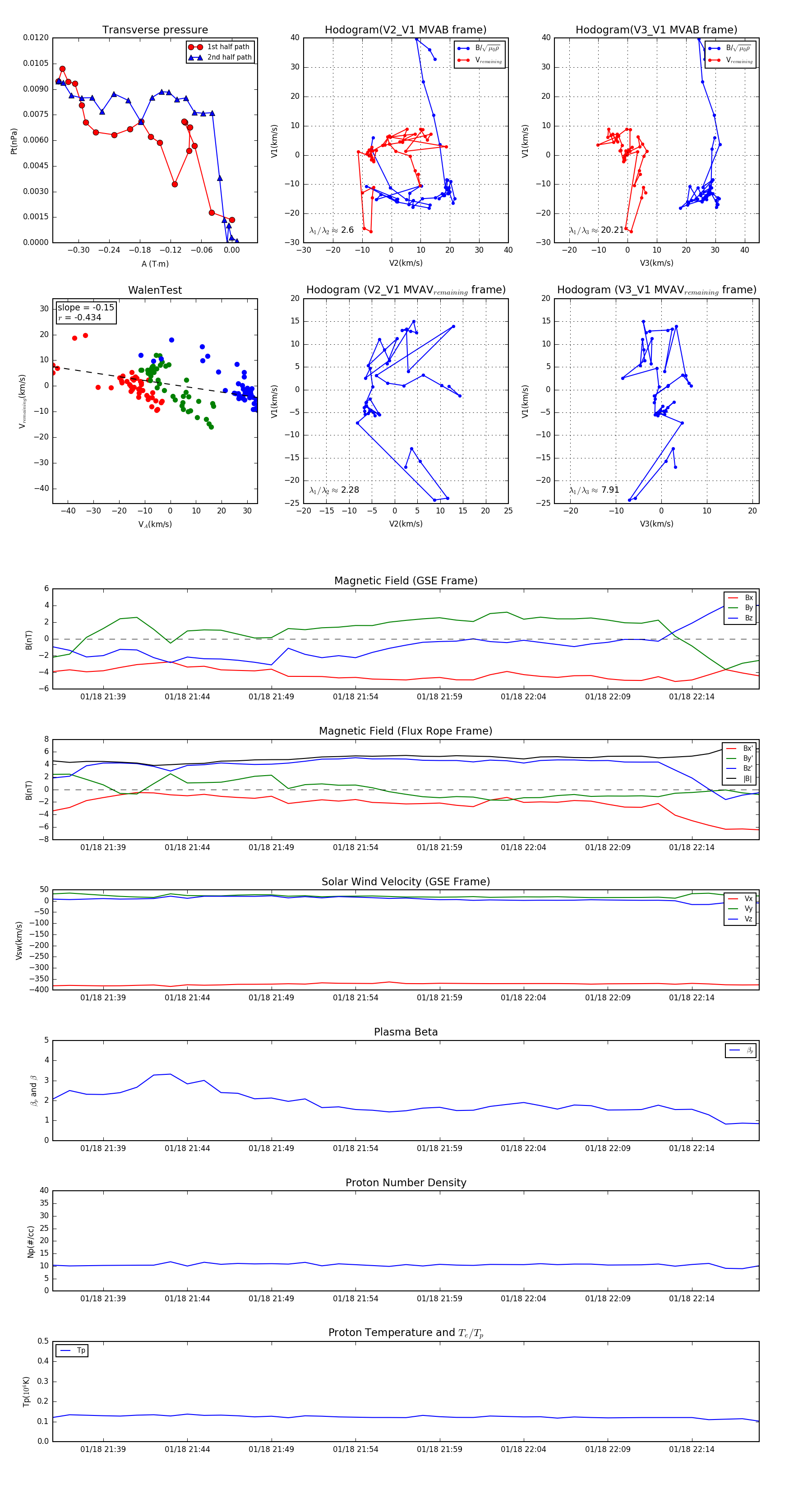
Flux Rope in 1999

Flux Rope Event 1999-01-18 21:36 ~ 1999-01-18 22:18 (43 minutes)


plot