HOME   LIST
‹–   –›

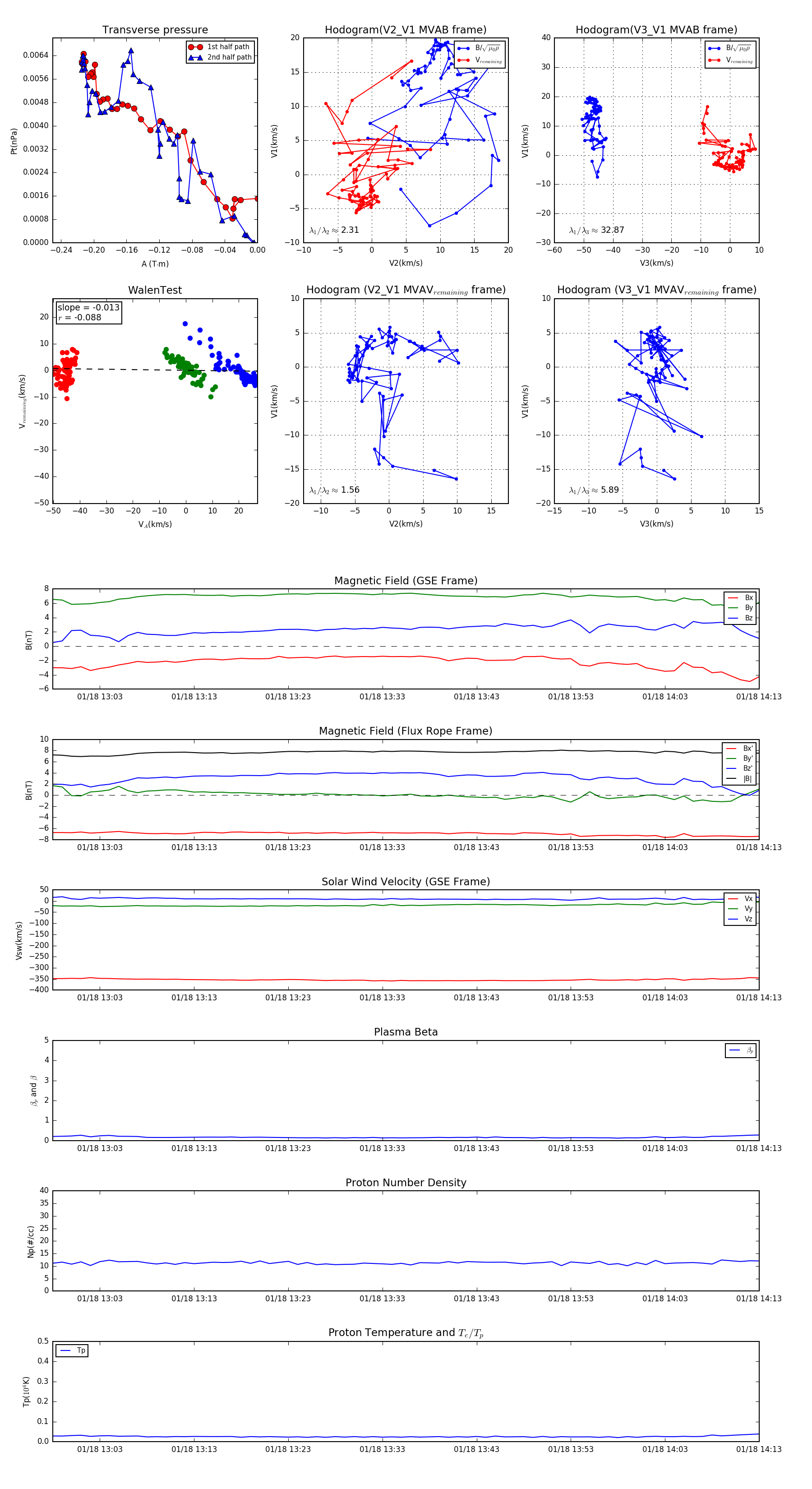
Flux Rope in 1999

Flux Rope Event 1999-01-18 12:58 ~ 1999-01-18 14:13 (76 minutes)


plot