HOME   LIST
‹–   –›

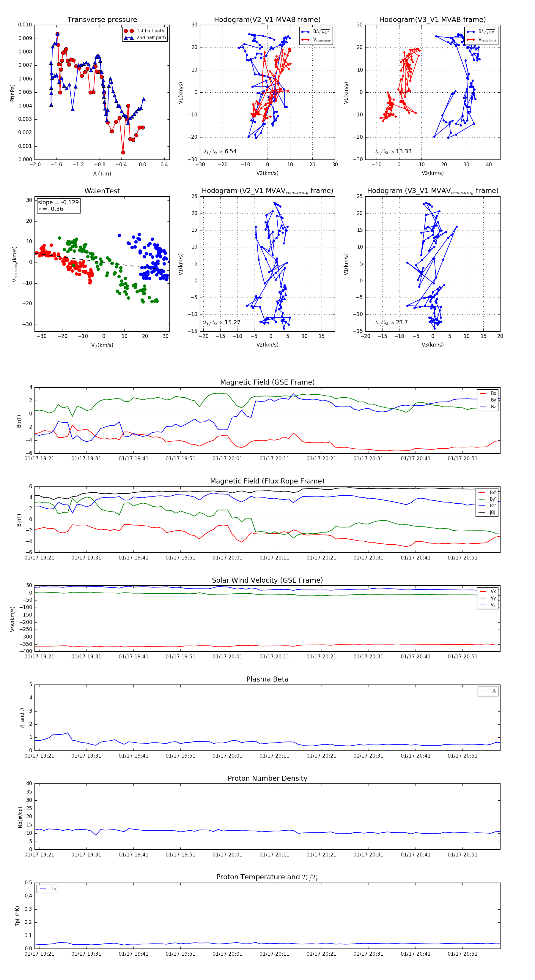
Flux Rope in 1999

Flux Rope Event 1999-01-17 19:20 ~ 1999-01-17 20:59 (100 minutes)


plot