HOME   LIST
‹–   –›

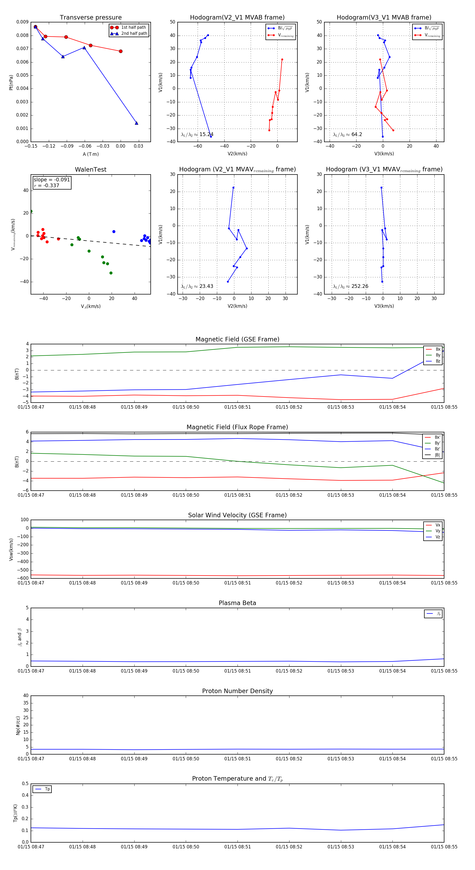
Flux Rope in 1999

Flux Rope Event 1999-01-15 08:47 ~ 1999-01-15 08:55 (9 minutes)


plot