HOME   LIST
‹–   –›

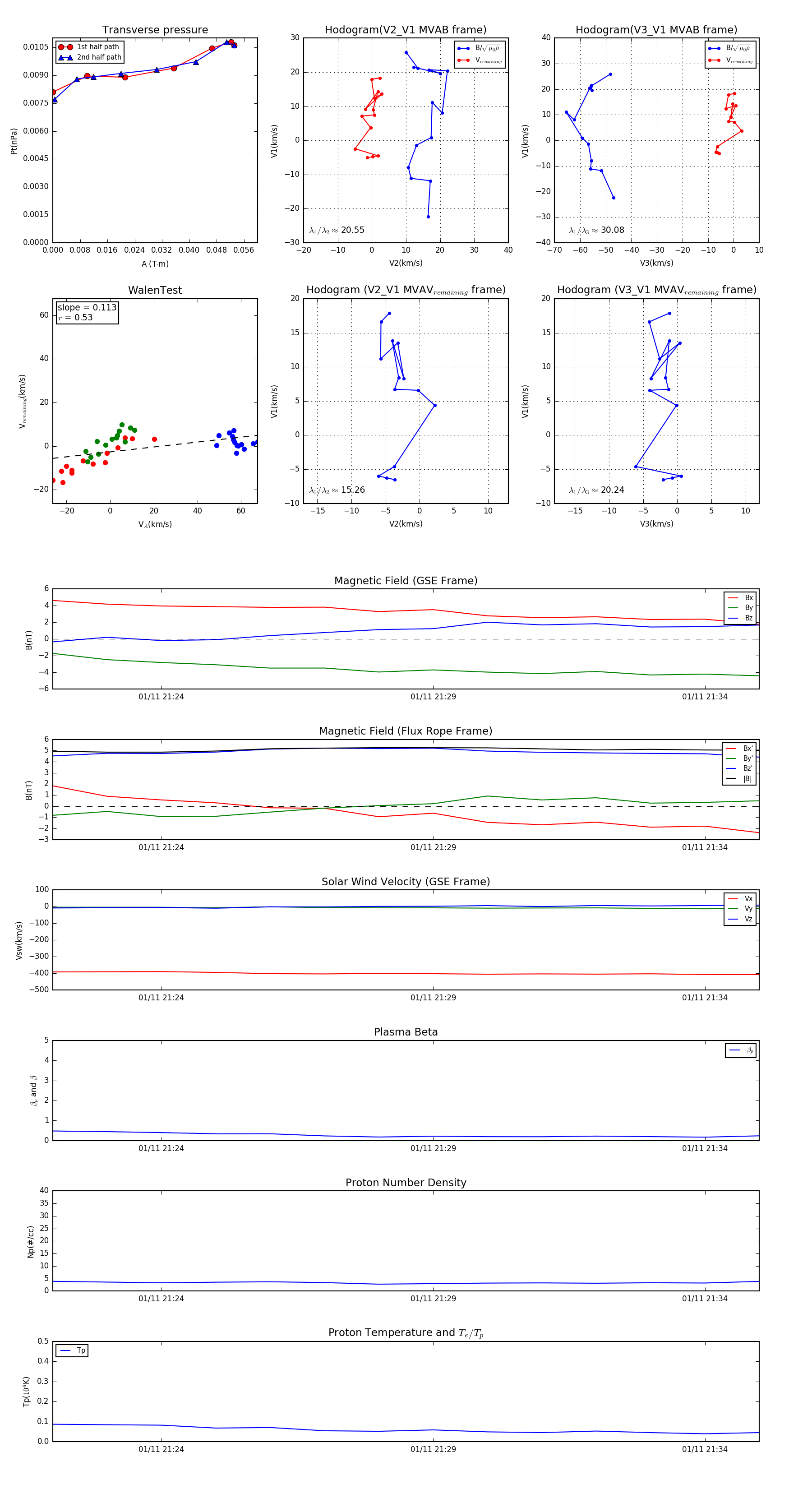
Flux Rope in 1999

Flux Rope Event 1999-01-11 21:22 ~ 1999-01-11 21:35 (14 minutes)


plot