HOME   LIST
‹–   –›

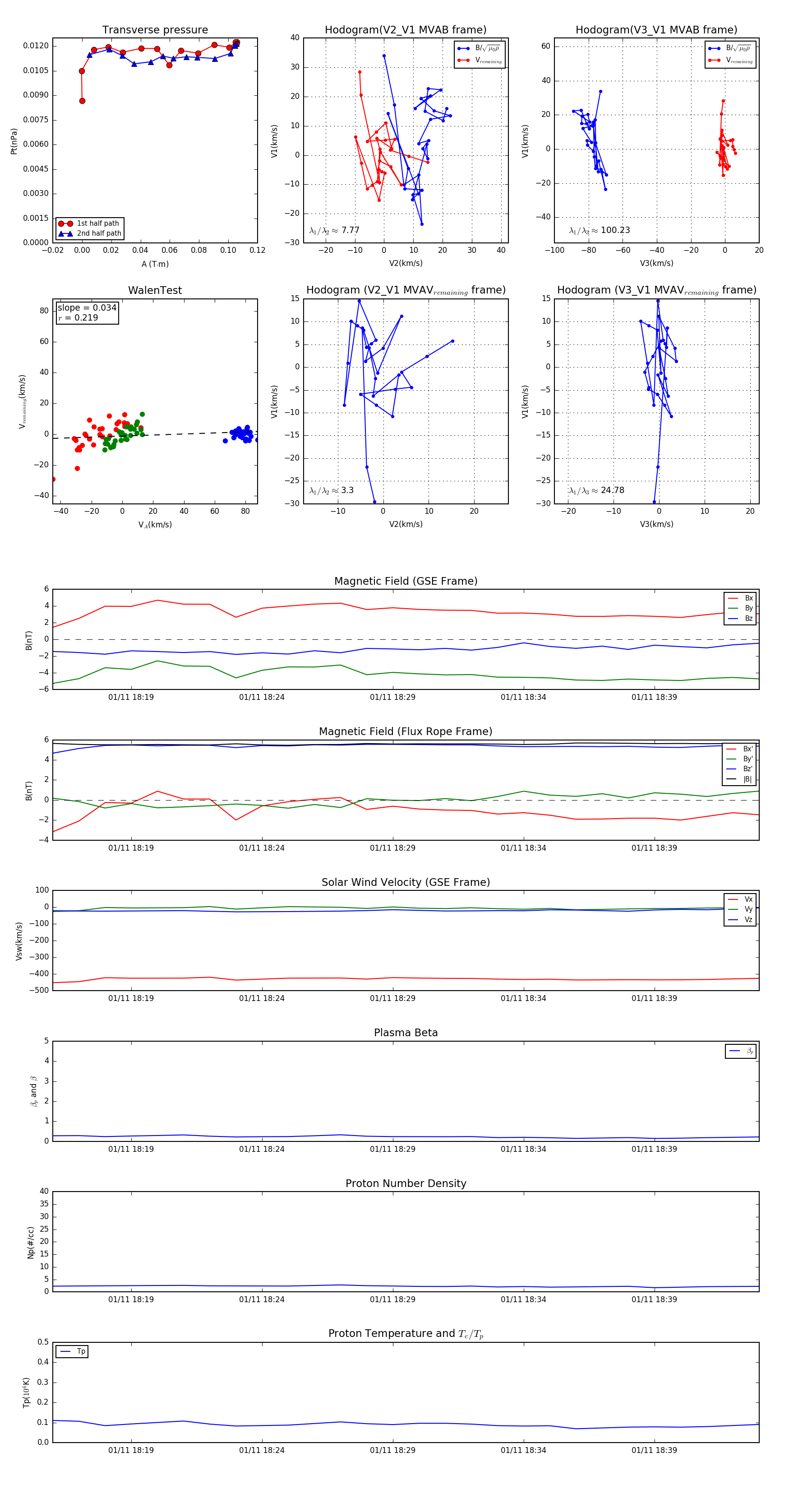
Flux Rope in 1999

Flux Rope Event 1999-01-11 18:16 ~ 1999-01-11 18:43 (28 minutes)


plot