HOME   LIST
‹–   –›

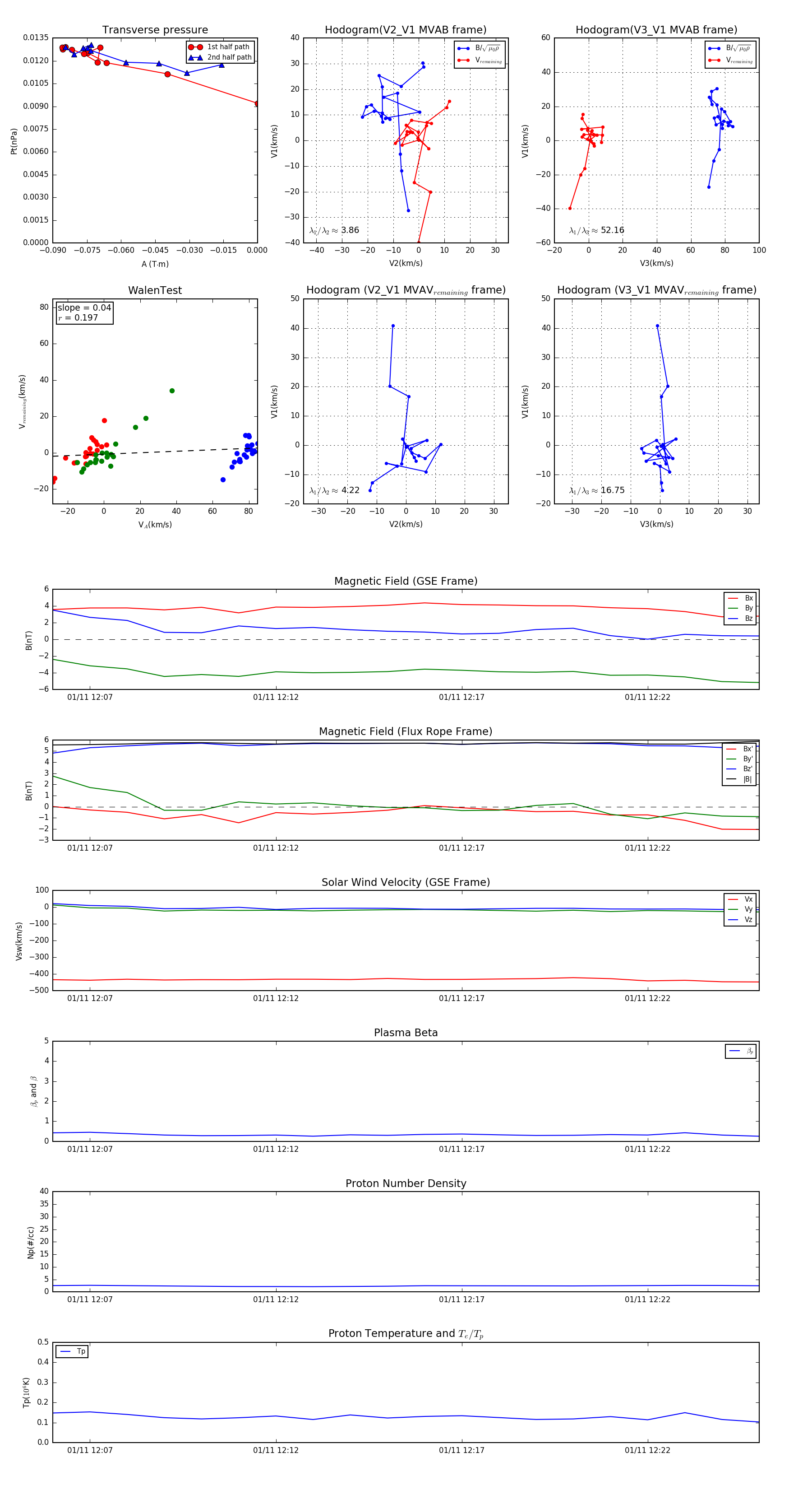
Flux Rope in 1999

Flux Rope Event 1999-01-11 12:06 ~ 1999-01-11 12:25 (20 minutes)


plot