HOME   LIST
‹–   –›

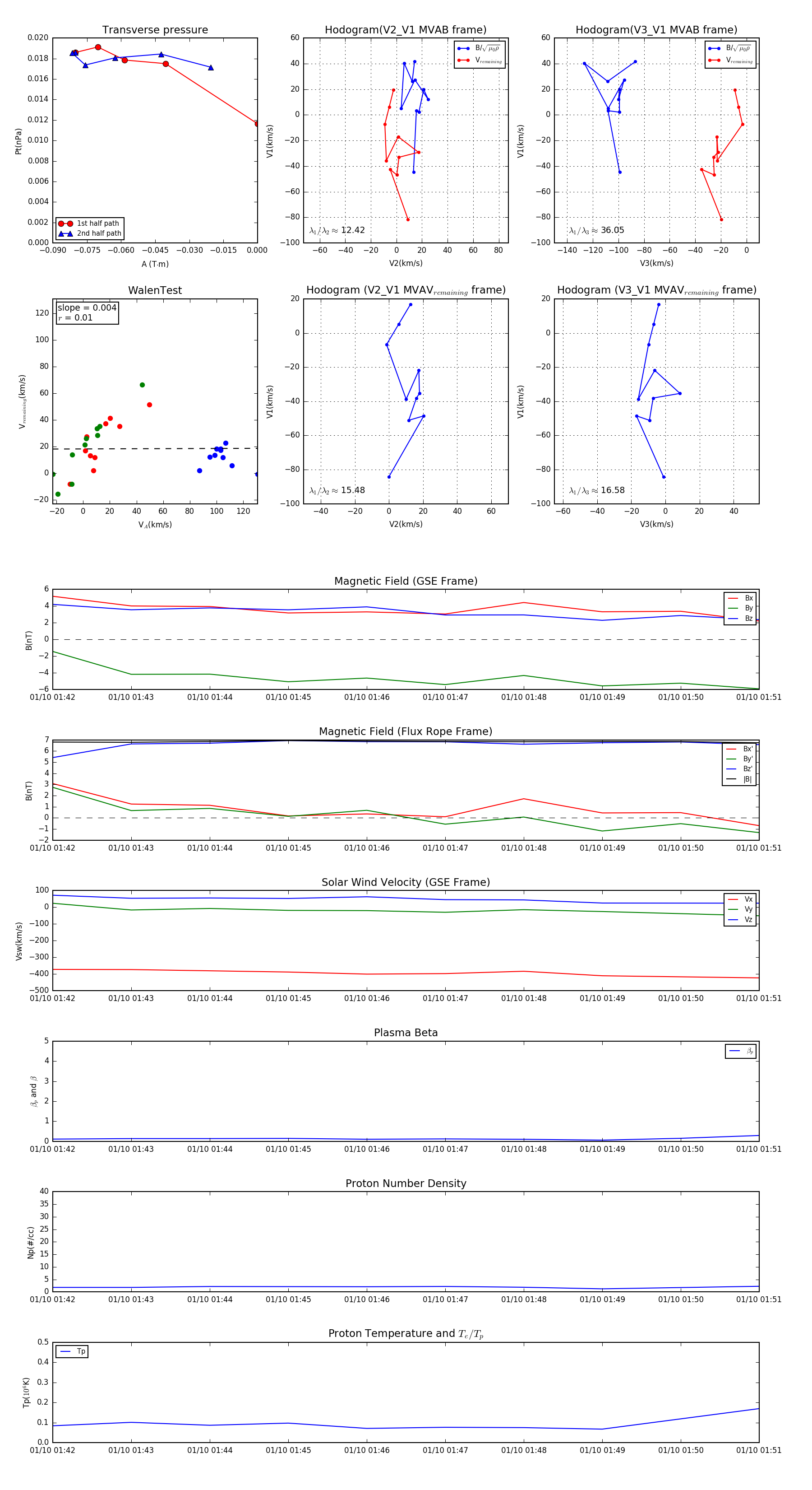
Flux Rope in 1999

Flux Rope Event 1999-01-10 01:42 ~ 1999-01-10 01:51 (10 minutes)


plot