HOME   LIST
‹–   –›

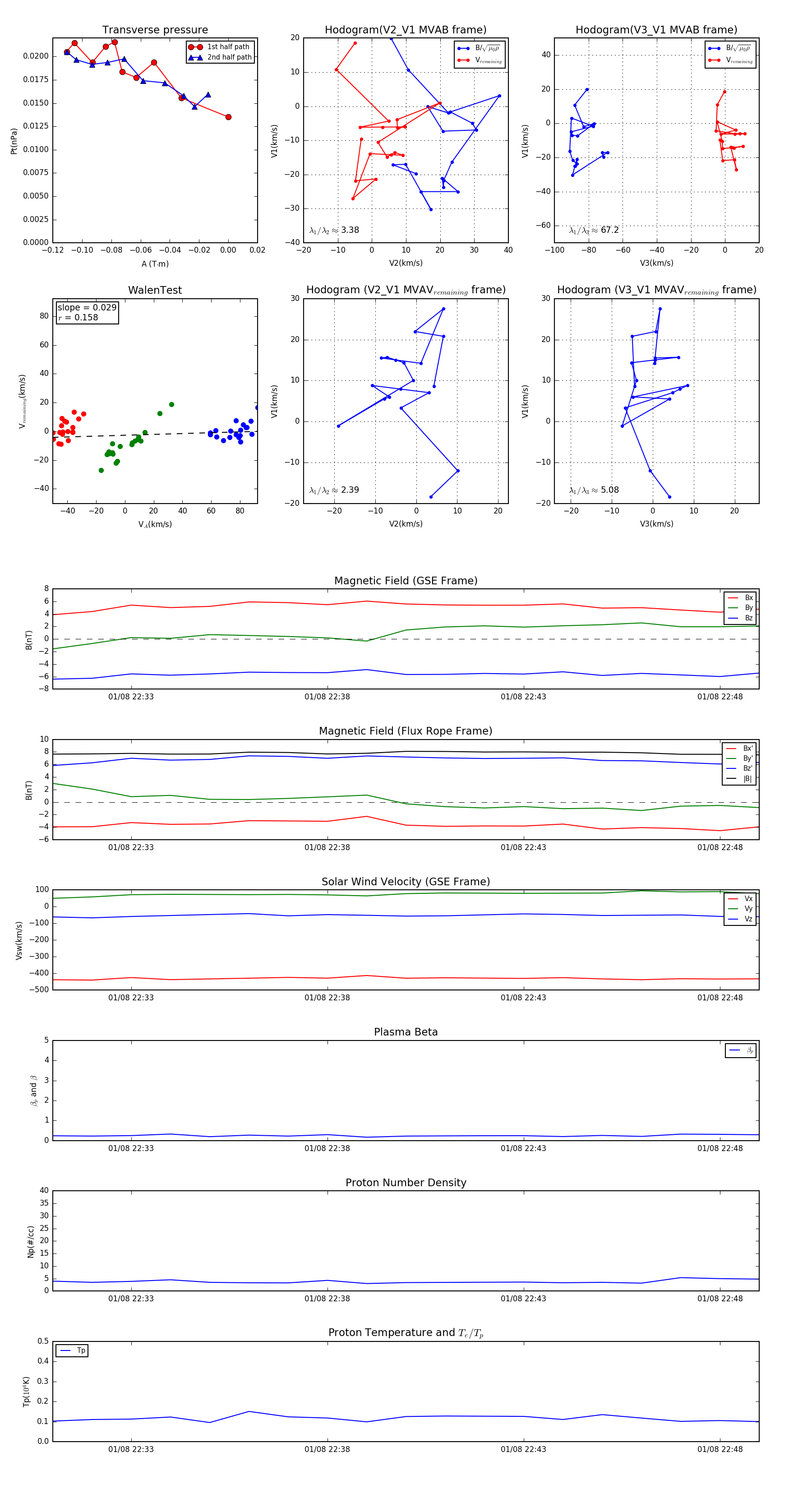
Flux Rope in 1999

Flux Rope Event 1999-01-08 22:31 ~ 1999-01-08 22:49 (19 minutes)


plot