HOME   LIST
‹–   –›

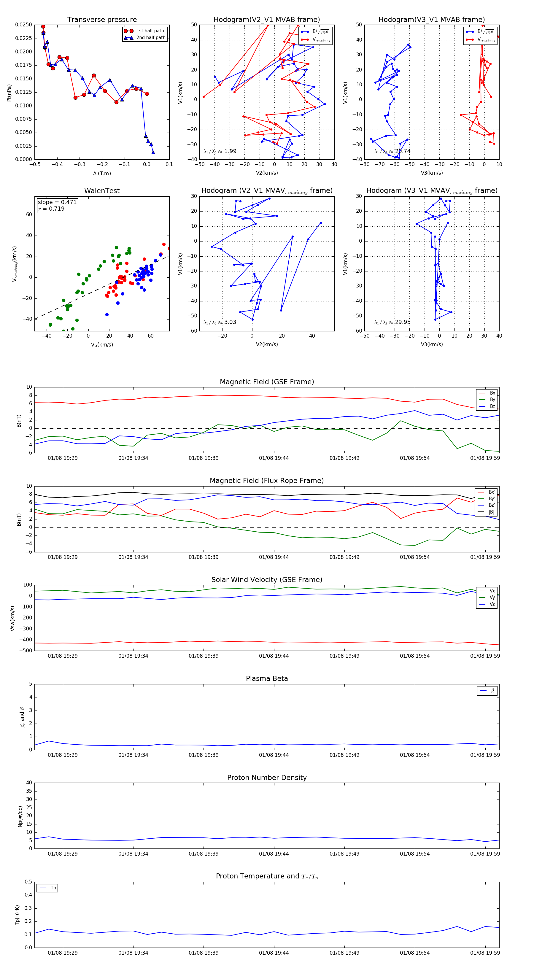
Flux Rope in 1999

Flux Rope Event 1999-01-08 19:27 ~ 1999-01-08 20:00 (34 minutes)


plot