HOME   LIST
‹–   –›

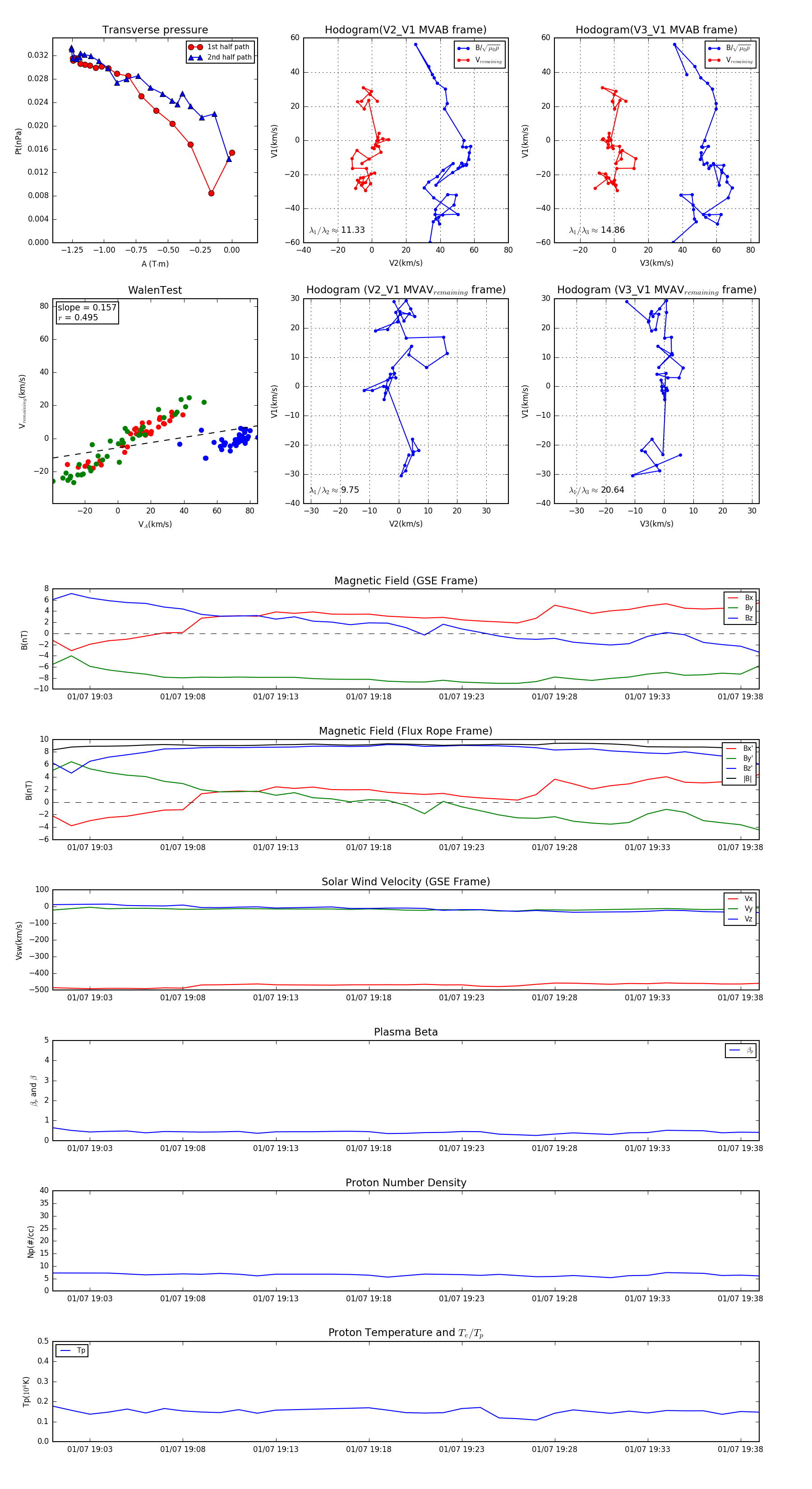
Flux Rope in 1999

Flux Rope Event 1999-01-07 19:01 ~ 1999-01-07 19:39 (39 minutes)


plot