HOME   LIST
‹–   –›

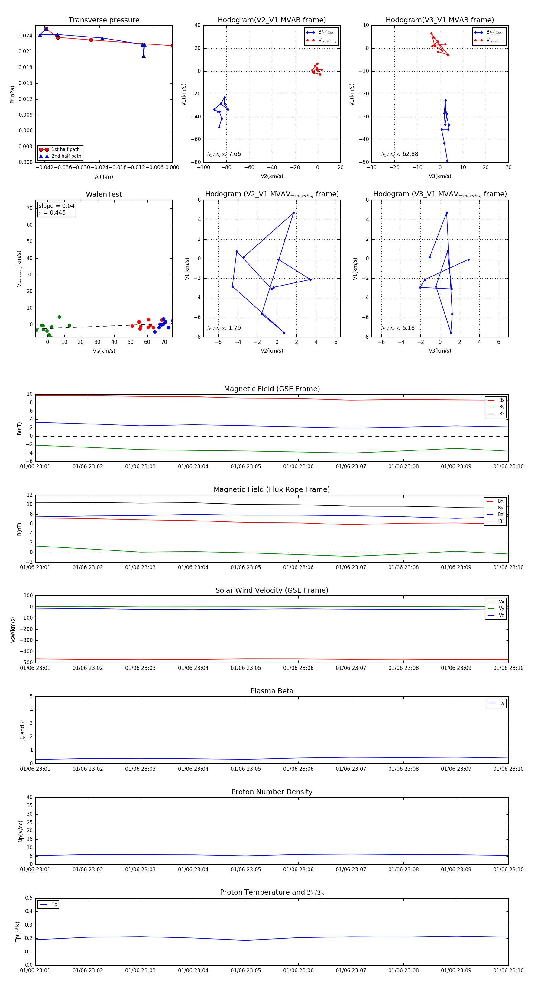
Flux Rope in 1999

Flux Rope Event 1999-01-06 23:01 ~ 1999-01-06 23:10 (10 minutes)


plot