HOME   LIST
‹–   –›

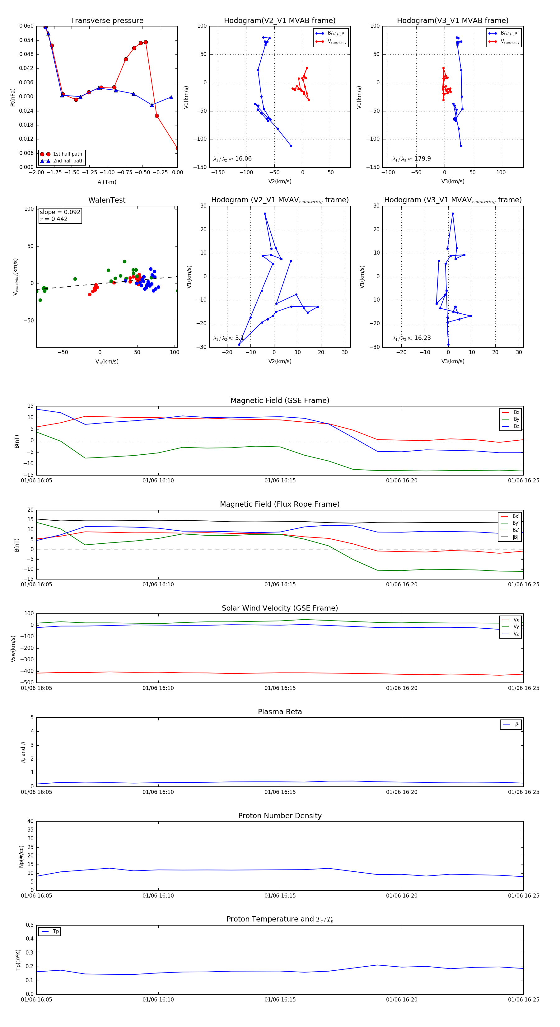
Flux Rope in 1999

Flux Rope Event 1999-01-06 16:05 ~ 1999-01-06 16:25 (21 minutes)


plot