HOME   LIST
‹–   –›

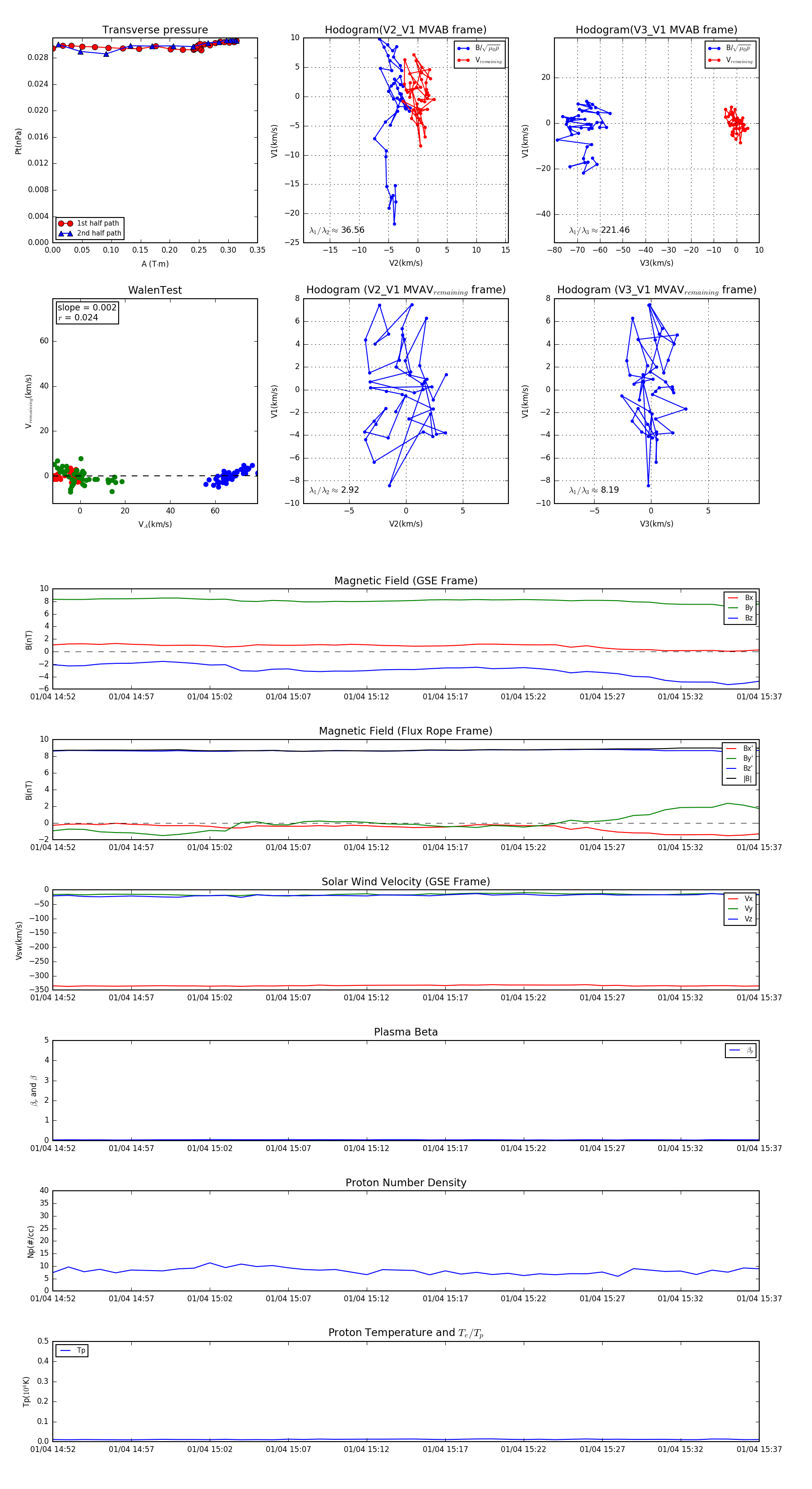
Flux Rope in 1999

Flux Rope Event 1999-01-04 14:52 ~ 1999-01-04 15:37 (46 minutes)


plot