HOME   LIST
‹–   –›

Flux Rope in 1999

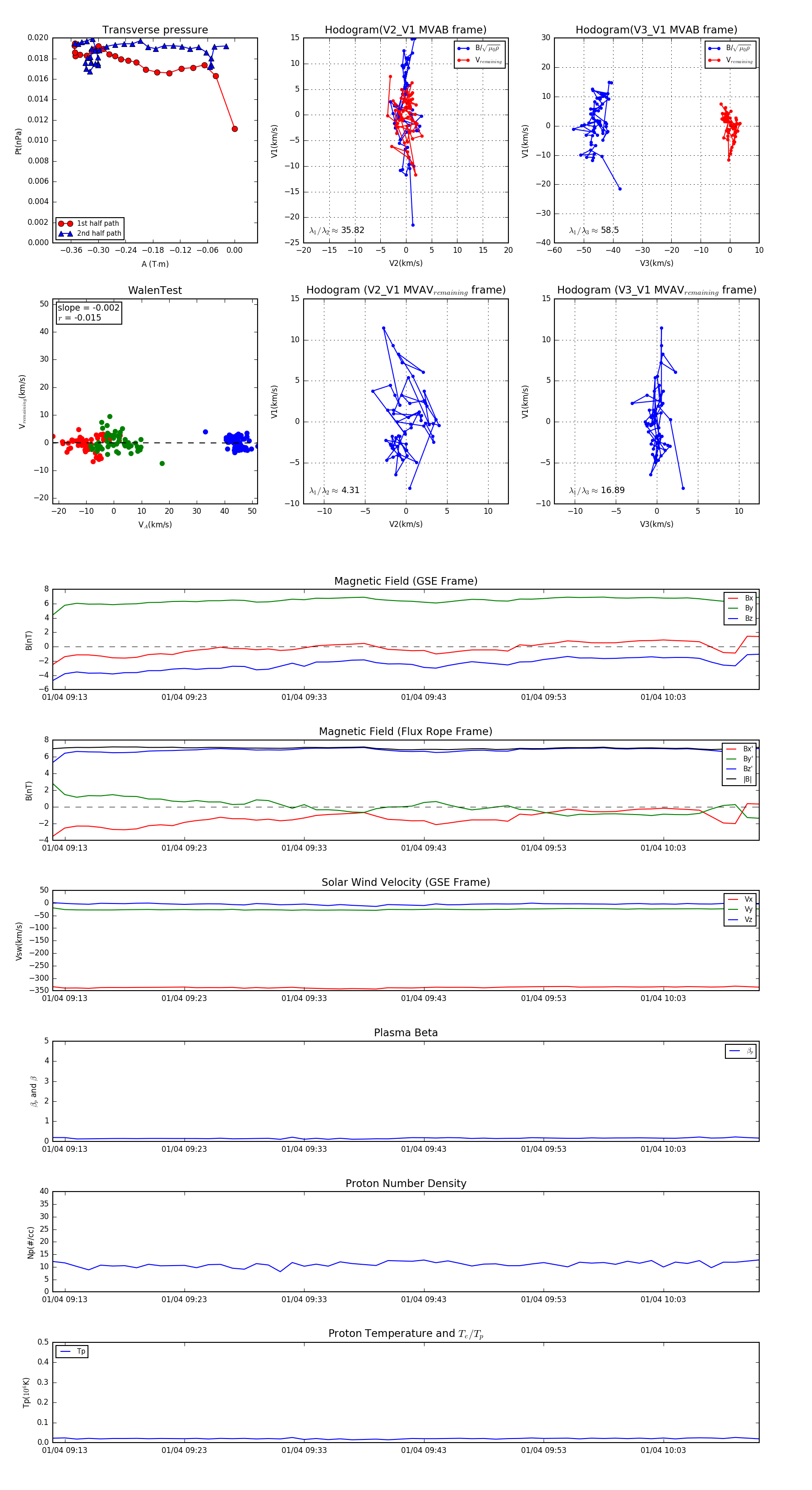
Flux Rope Event 1999-01-04 09:12 ~ 1999-01-04 10:11 (60 minutes)


plot