HOME   LIST
‹–   –›

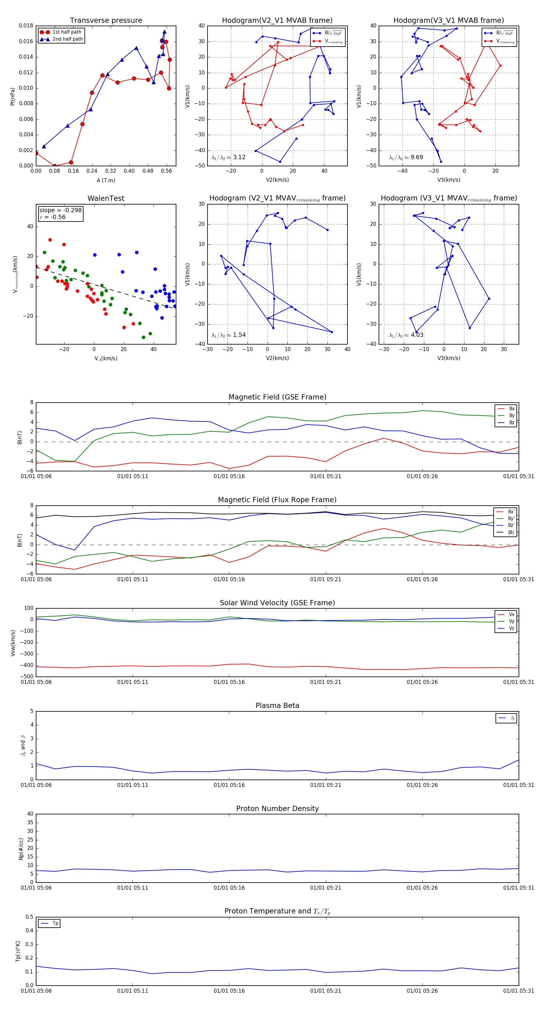
Flux Rope in 1999

Flux Rope Event 1999-01-01 05:06 ~ 1999-01-01 05:31 (26 minutes)


plot