HOME   LIST
‹–   –›

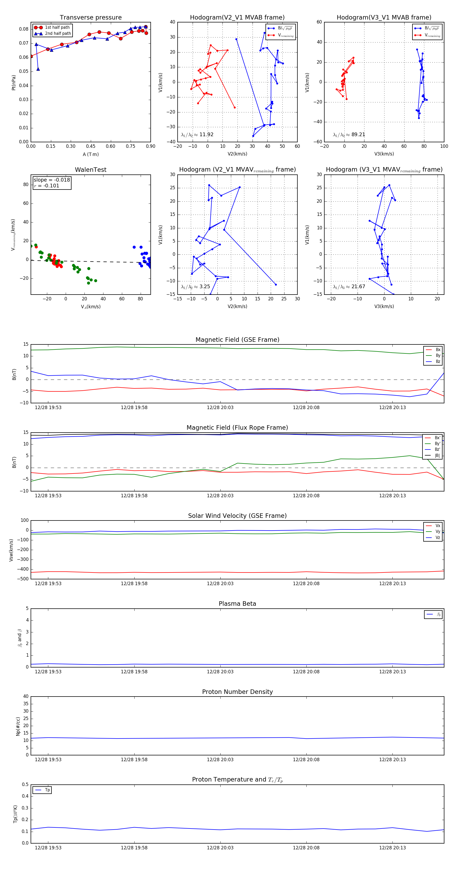
Flux Rope in 1998

Flux Rope Event 1998-12-28 19:52 ~ 1998-12-28 20:16 (25 minutes)


plot