HOME   LIST
‹–   –›

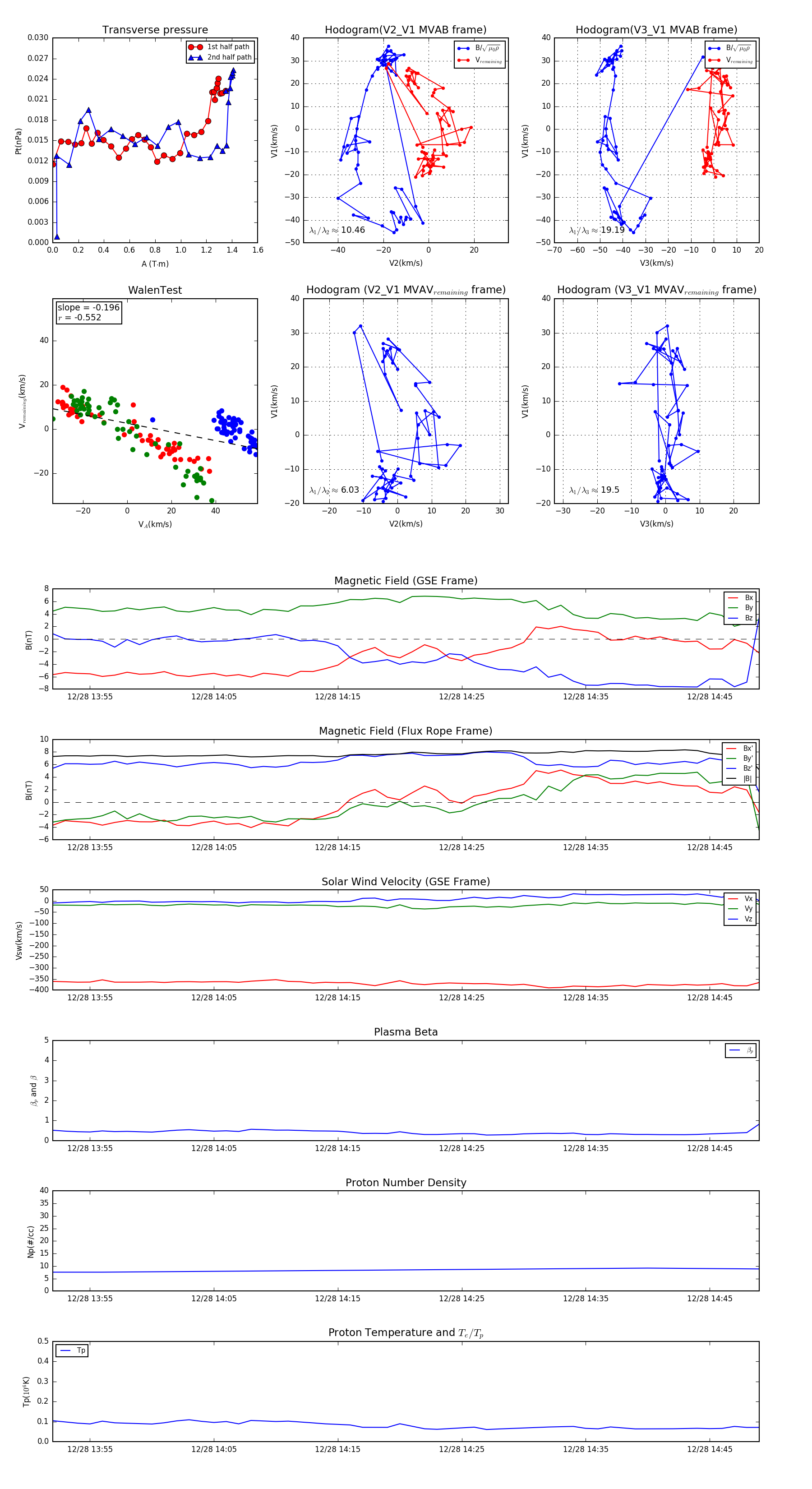
Flux Rope in 1998

Flux Rope Event 1998-12-28 13:52 ~ 1998-12-28 14:49 (58 minutes)


plot