HOME   LIST
‹–   –›

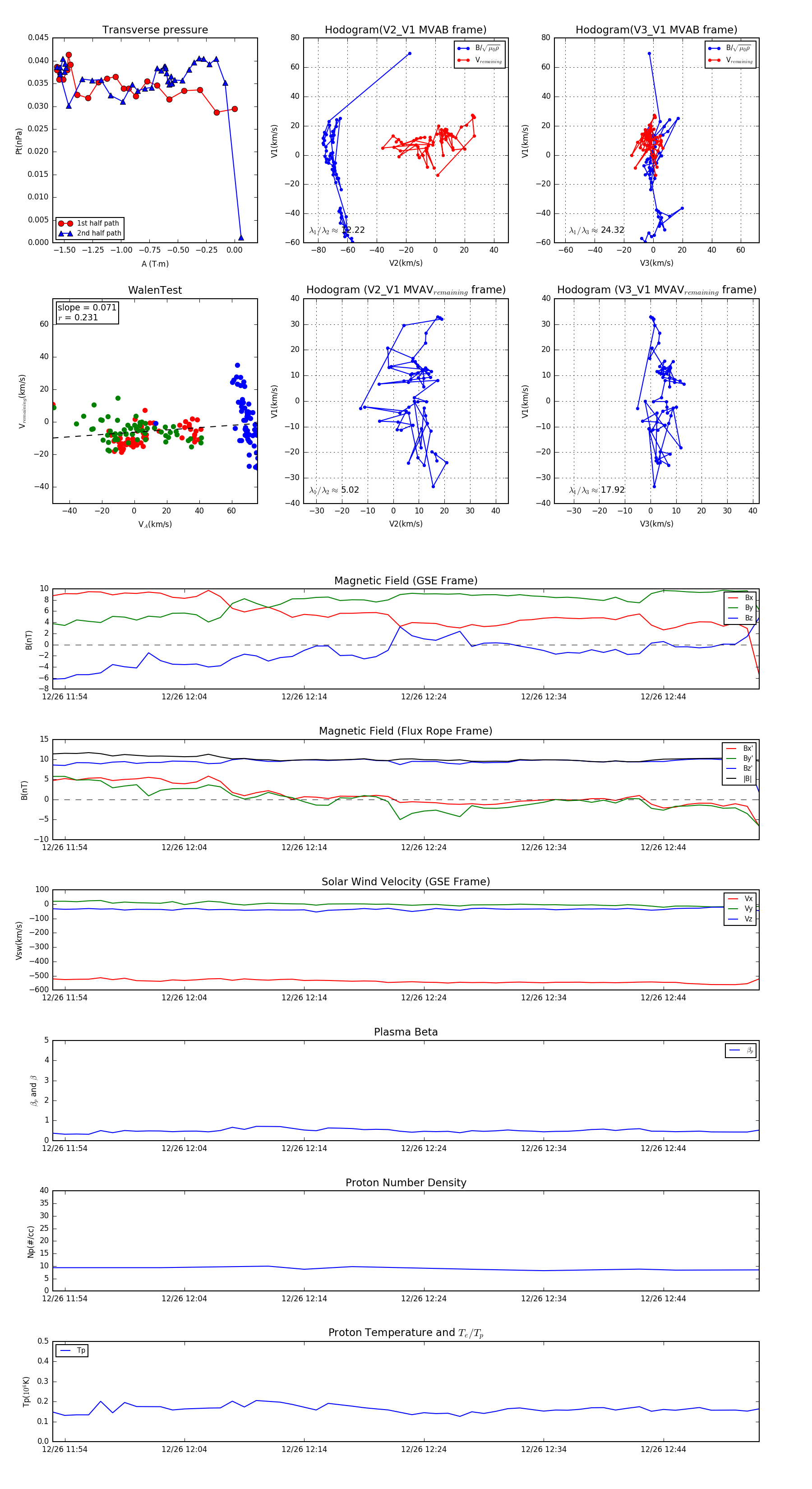
Flux Rope in 1998

Flux Rope Event 1998-12-26 11:53 ~ 1998-12-26 12:52 (60 minutes)


plot