HOME   LIST
‹–   –›

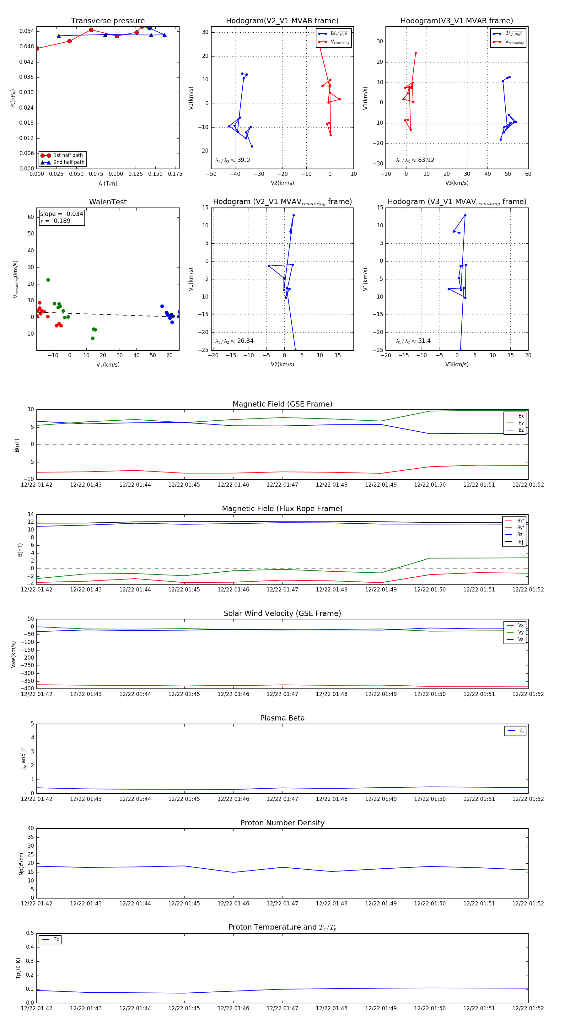
Flux Rope in 1998

Flux Rope Event 1998-12-22 01:42 ~ 1998-12-22 01:52 (11 minutes)


plot