HOME   LIST
‹–   –›

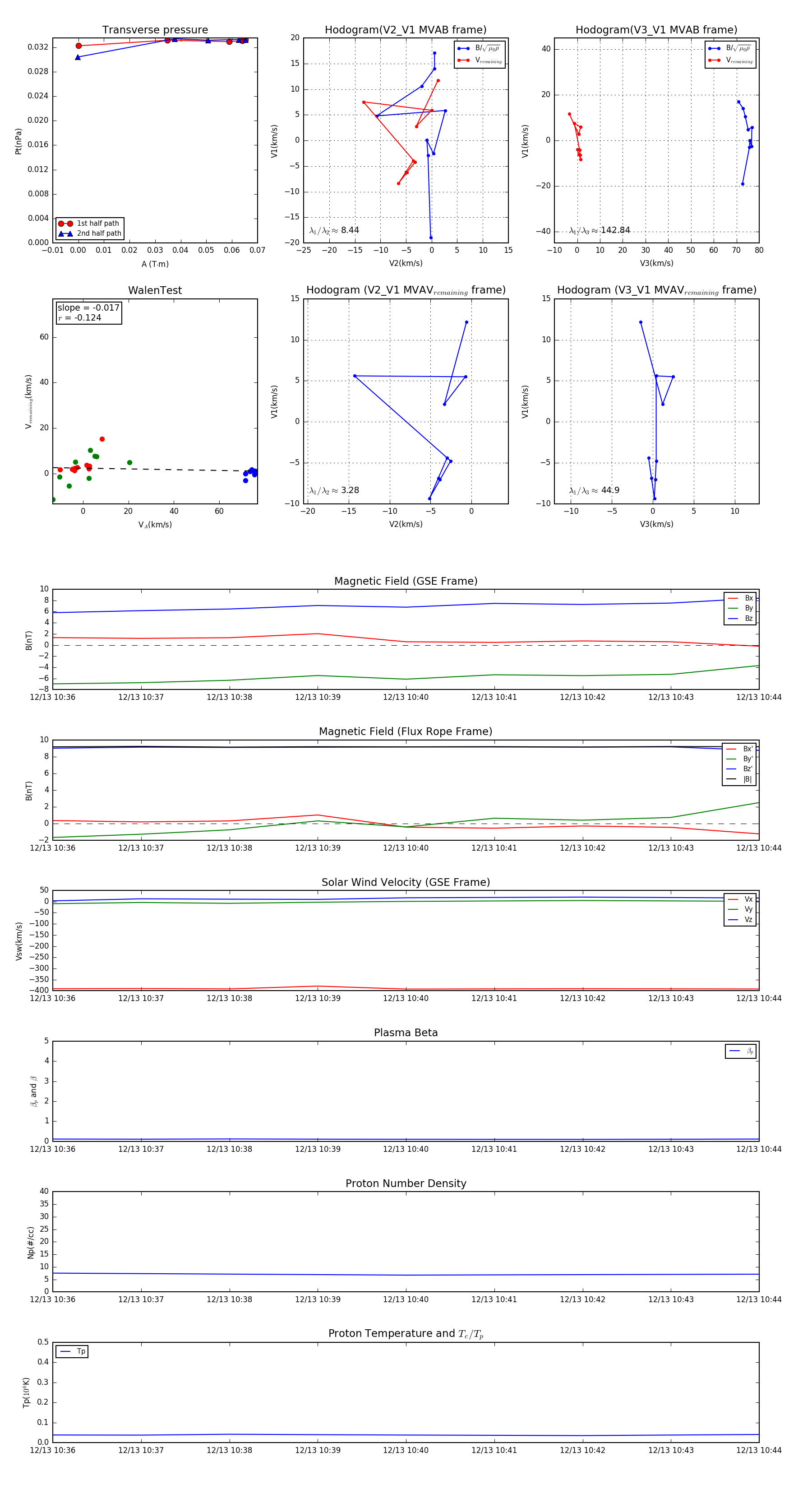
Flux Rope in 1998

Flux Rope Event 1998-12-13 10:36 ~ 1998-12-13 10:44 (9 minutes)


plot