HOME   LIST
‹–   –›

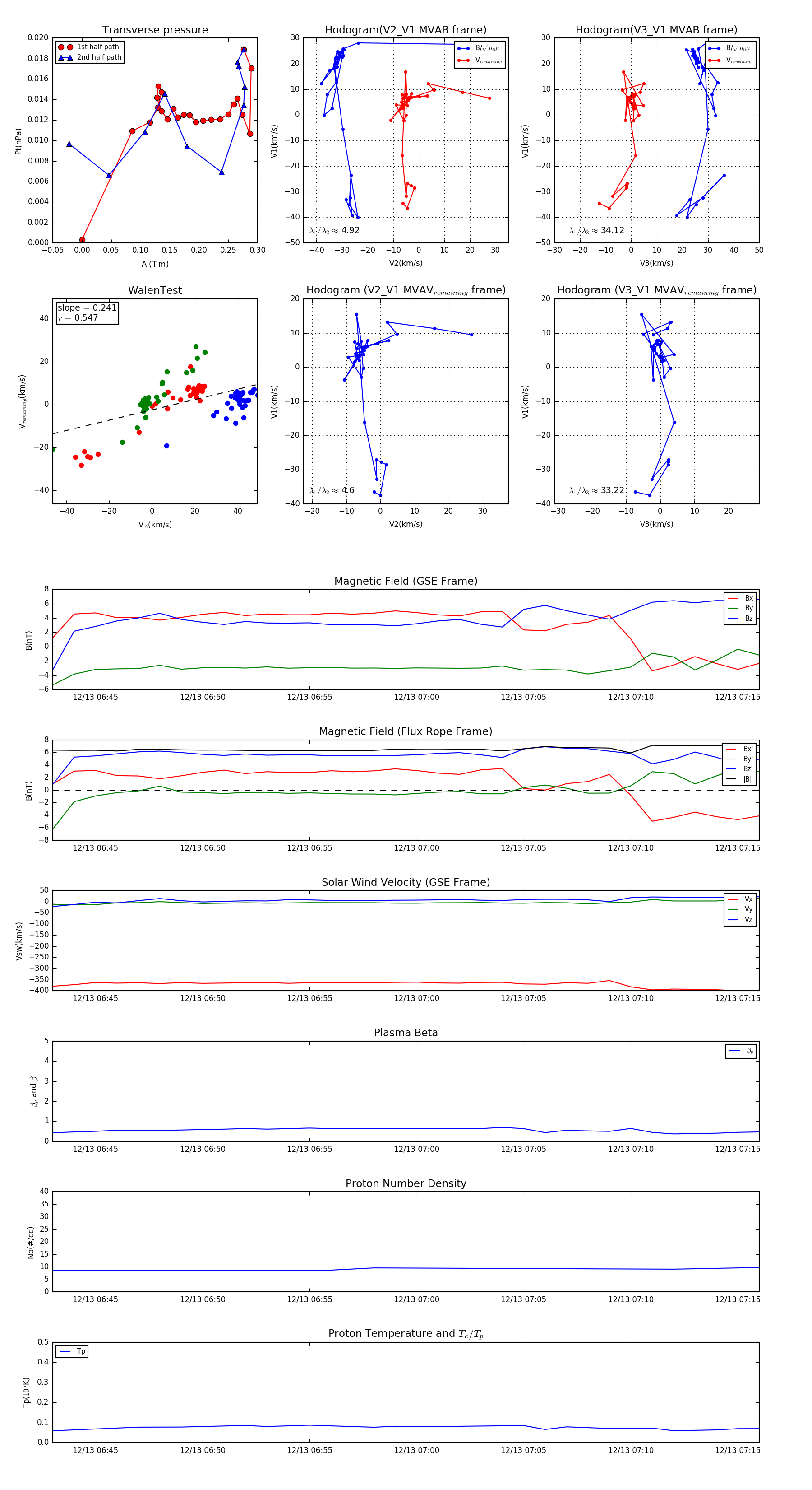
Flux Rope in 1998

Flux Rope Event 1998-12-13 06:43 ~ 1998-12-13 07:16 (34 minutes)


plot