HOME   LIST
‹–   –›

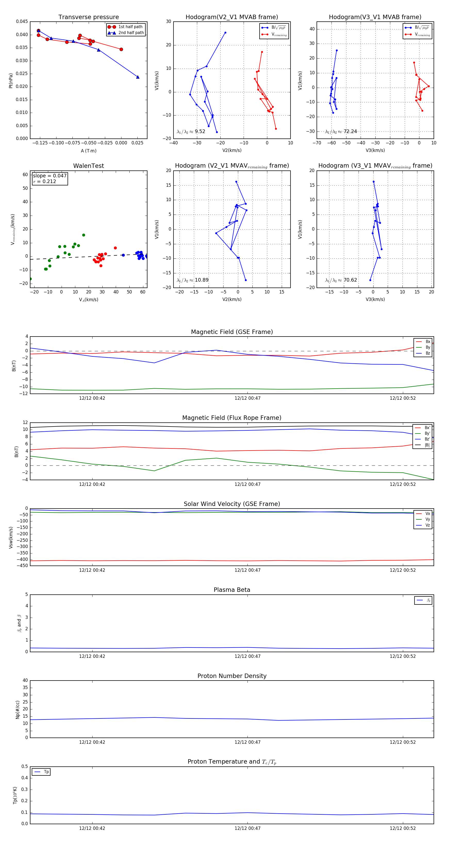
Flux Rope in 1998

Flux Rope Event 1998-12-12 00:40 ~ 1998-12-12 00:53 (14 minutes)


plot