HOME   LIST
‹–   –›

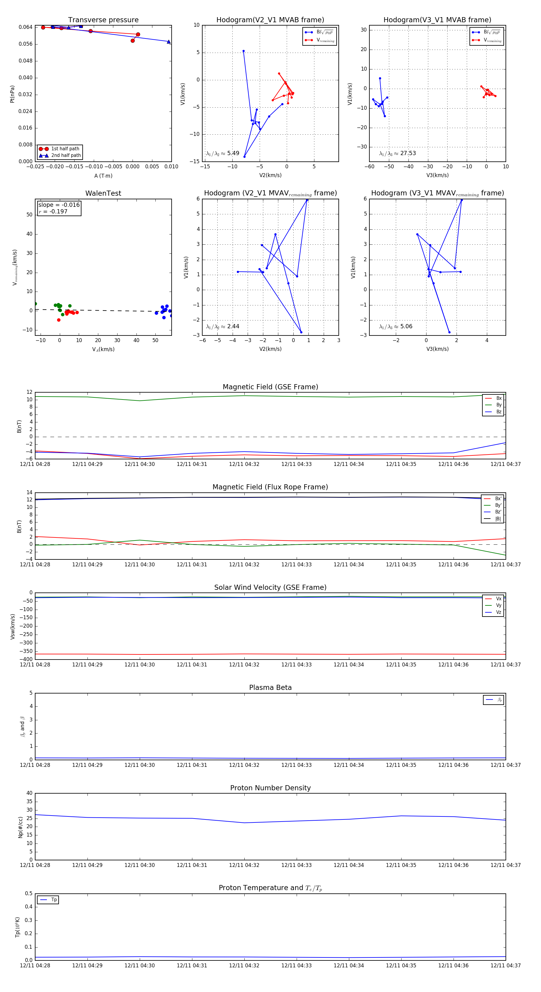
Flux Rope in 1998

Flux Rope Event 1998-12-11 04:28 ~ 1998-12-11 04:37 (10 minutes)


plot