HOME   LIST
‹–   –›

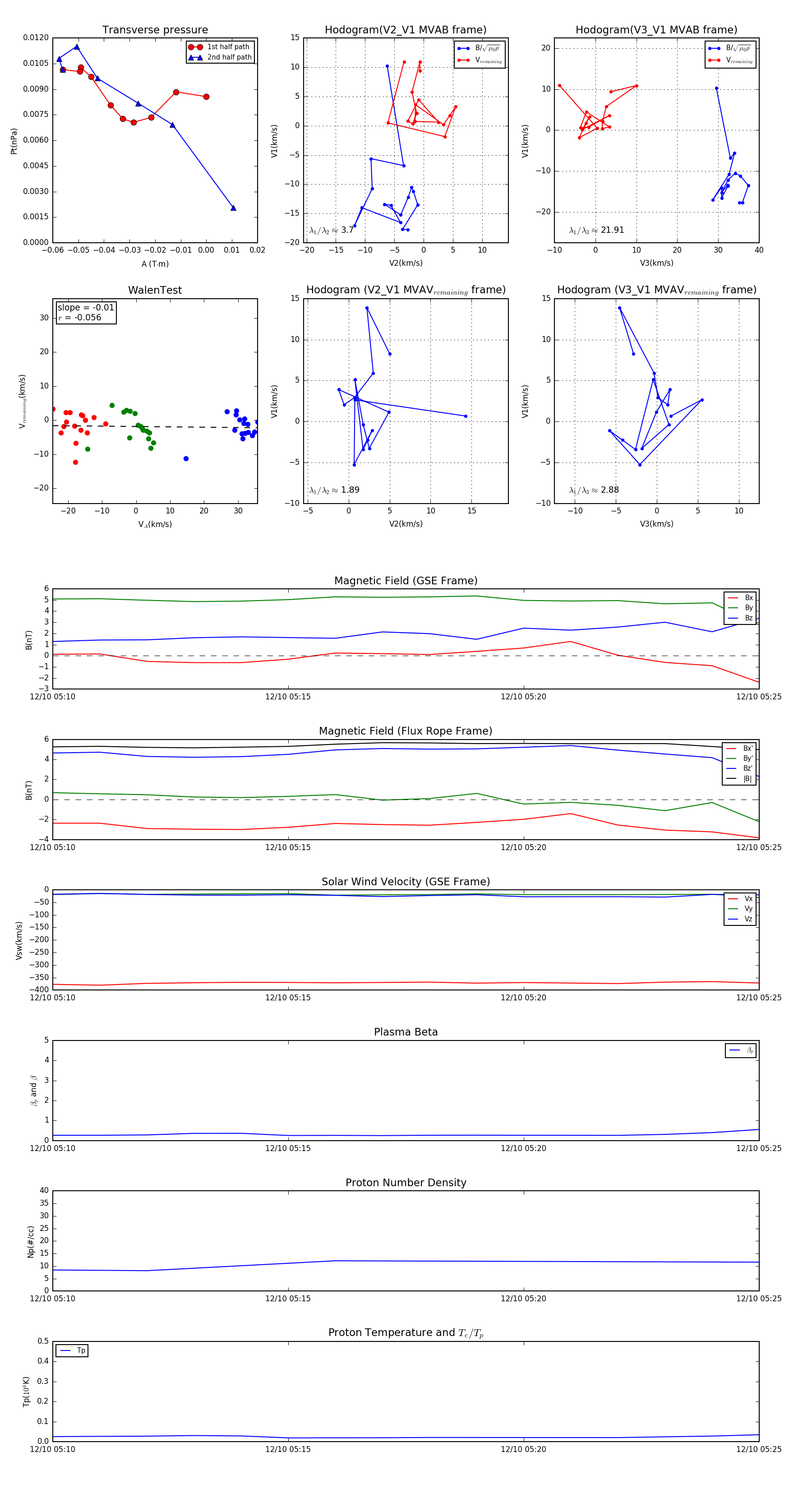
Flux Rope in 1998

Flux Rope Event 1998-12-10 05:10 ~ 1998-12-10 05:25 (16 minutes)


plot