HOME   LIST
‹–   –›

Flux Rope in 1998

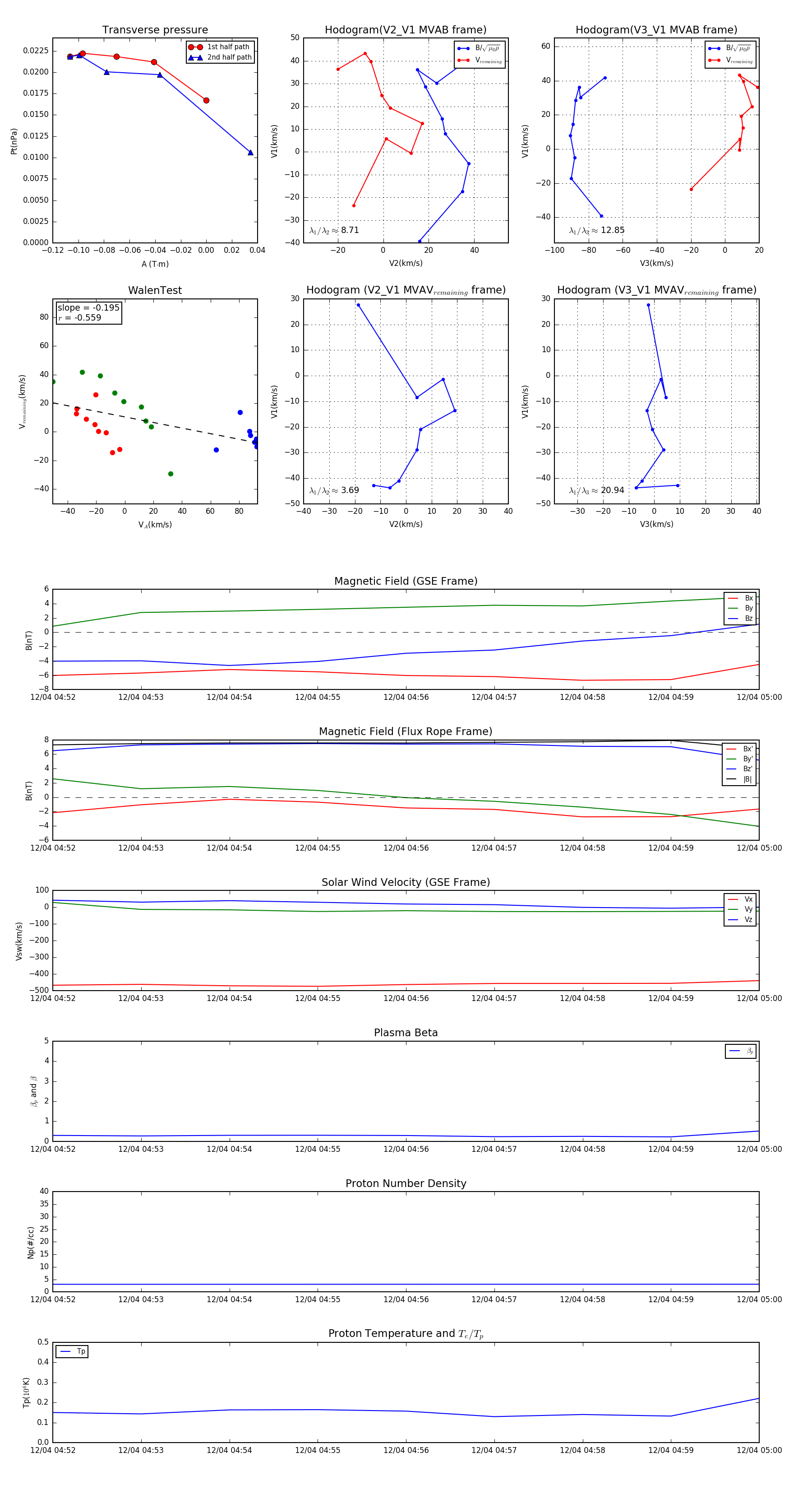
Flux Rope Event 1998-12-04 04:52 ~ 1998-12-04 05:00 (9 minutes)


plot