HOME   LIST
‹–   –›

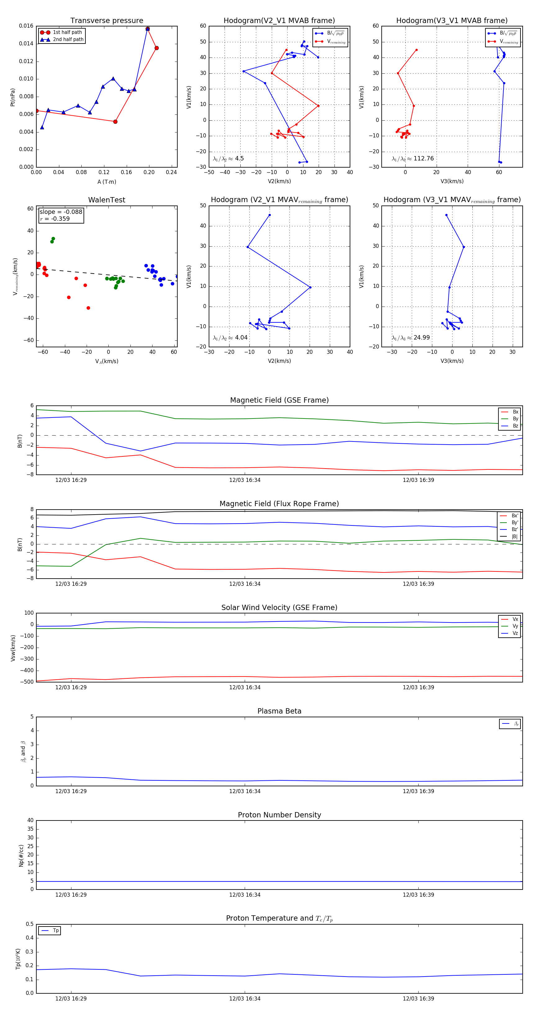
Flux Rope in 1998

Flux Rope Event 1998-12-03 16:28 ~ 1998-12-03 16:42 (15 minutes)


plot