HOME   LIST
‹–   –›

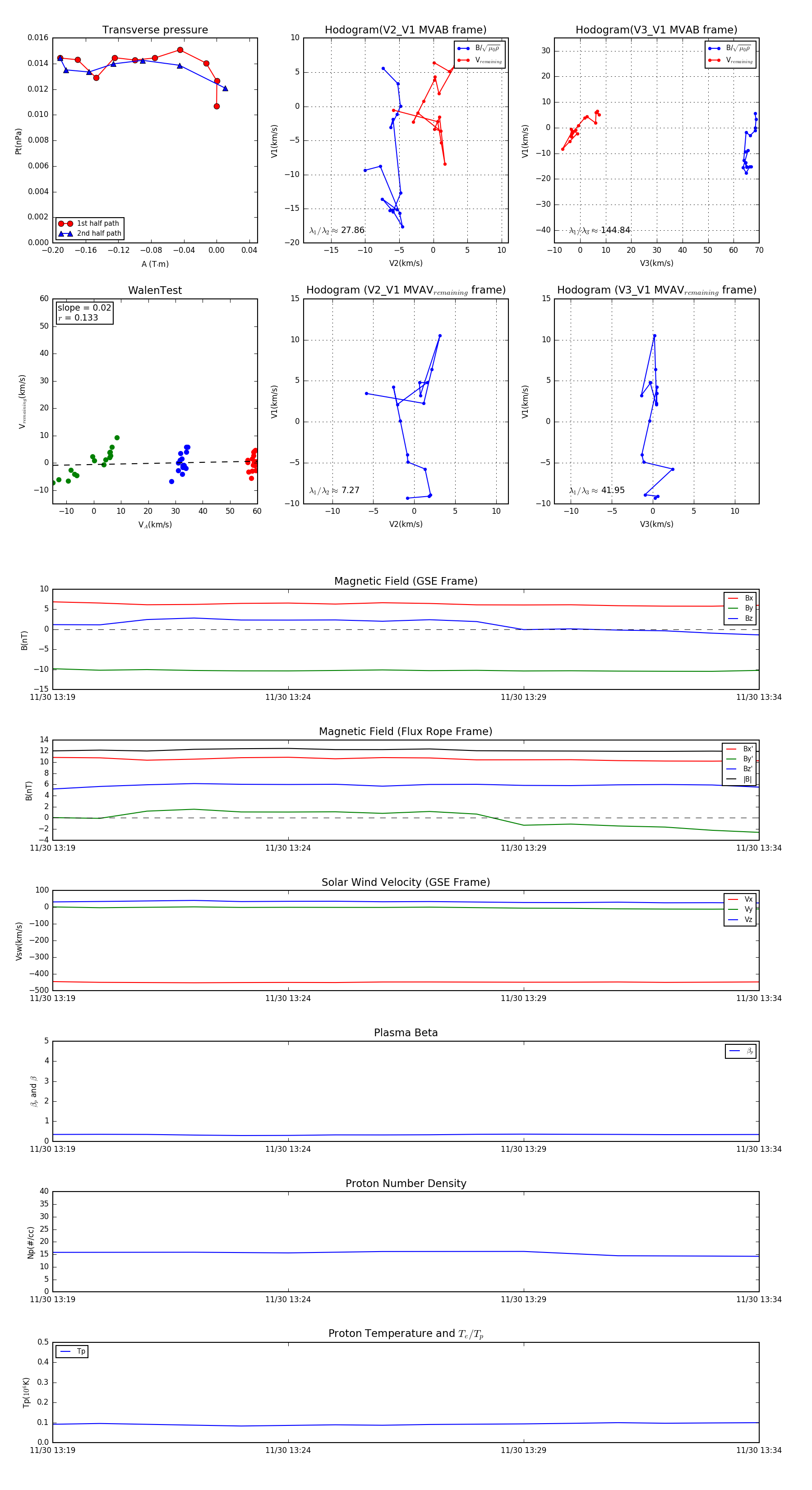
Flux Rope in 1998

Flux Rope Event 1998-11-30 13:19 ~ 1998-11-30 13:34 (16 minutes)


plot