HOME   LIST
‹–   –›

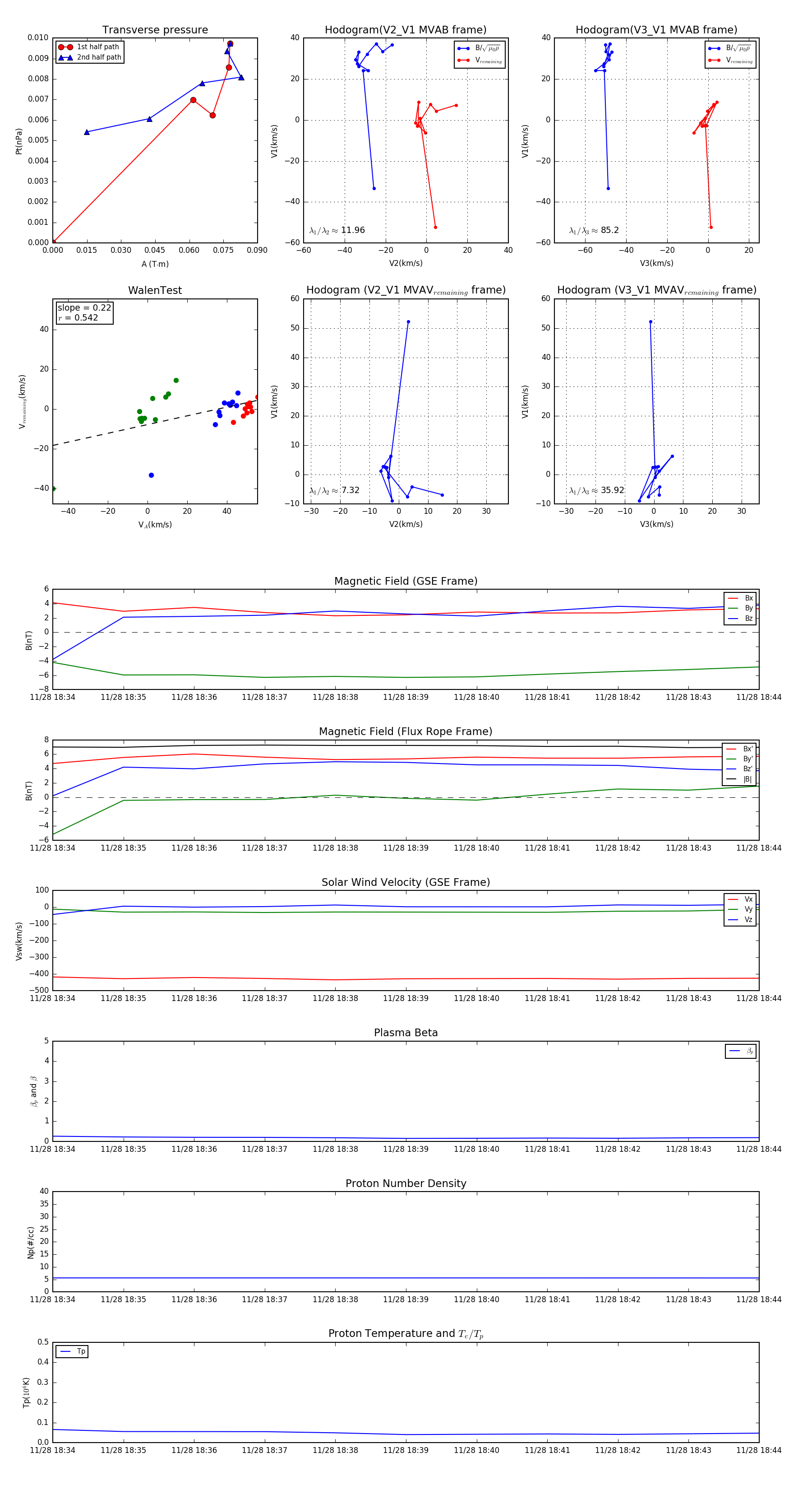
Flux Rope in 1998

Flux Rope Event 1998-11-28 18:34 ~ 1998-11-28 18:44 (11 minutes)


plot