HOME   LIST
‹–   –›

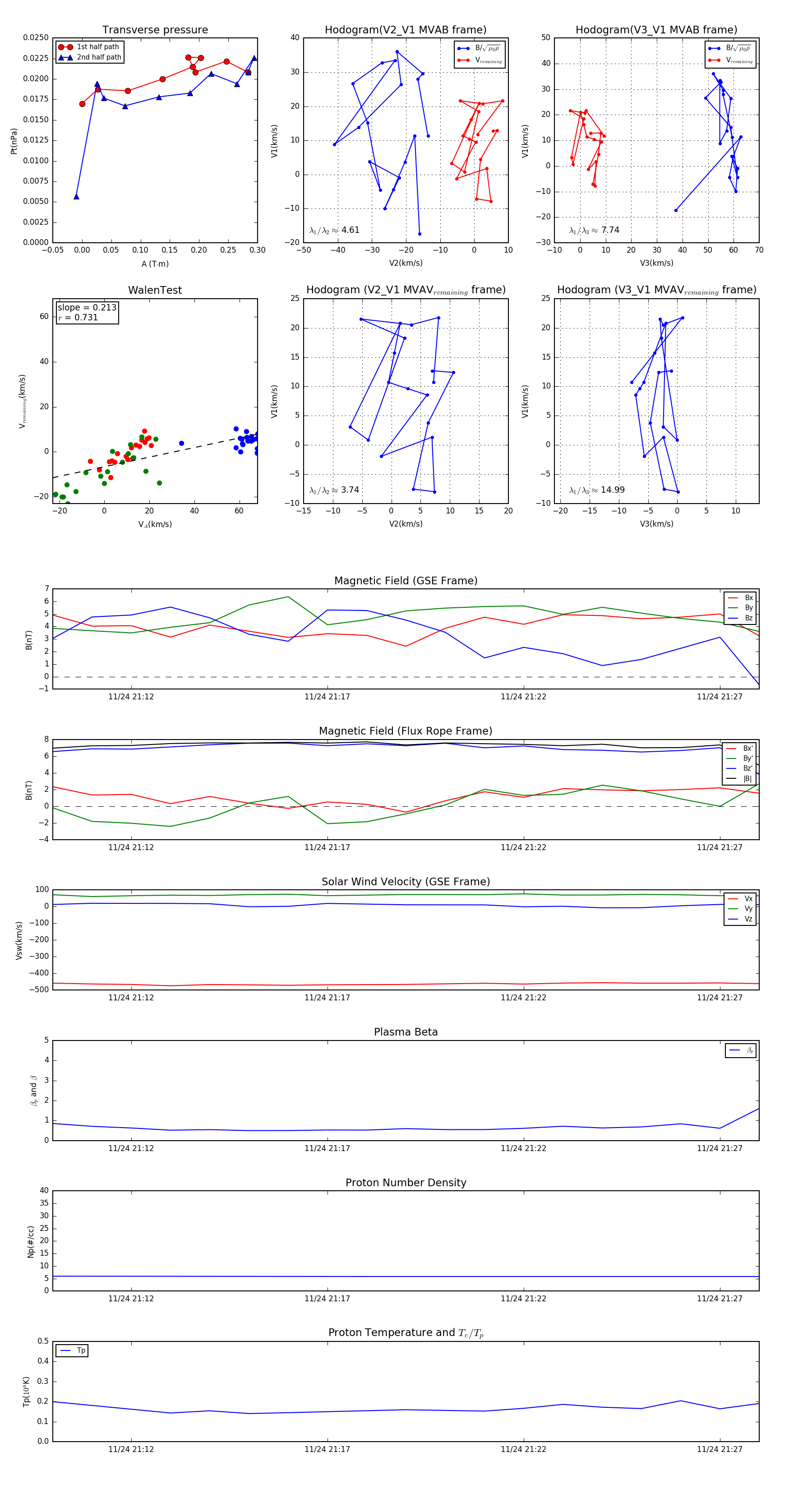
Flux Rope in 1998

Flux Rope Event 1998-11-24 21:10 ~ 1998-11-24 21:28 (19 minutes)


plot