HOME   LIST
‹–   –›

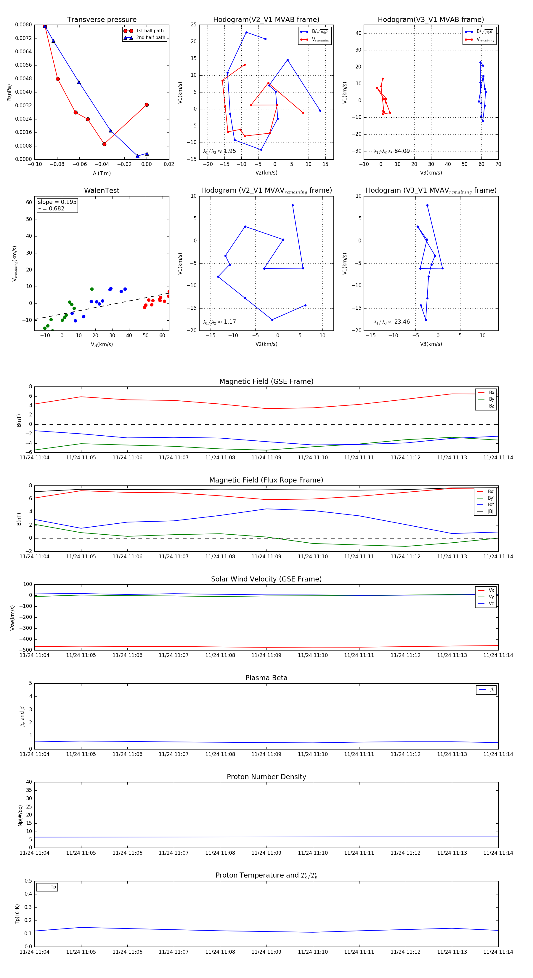
Flux Rope in 1998

Flux Rope Event 1998-11-24 11:04 ~ 1998-11-24 11:14 (11 minutes)


plot