HOME   LIST
‹–   –›

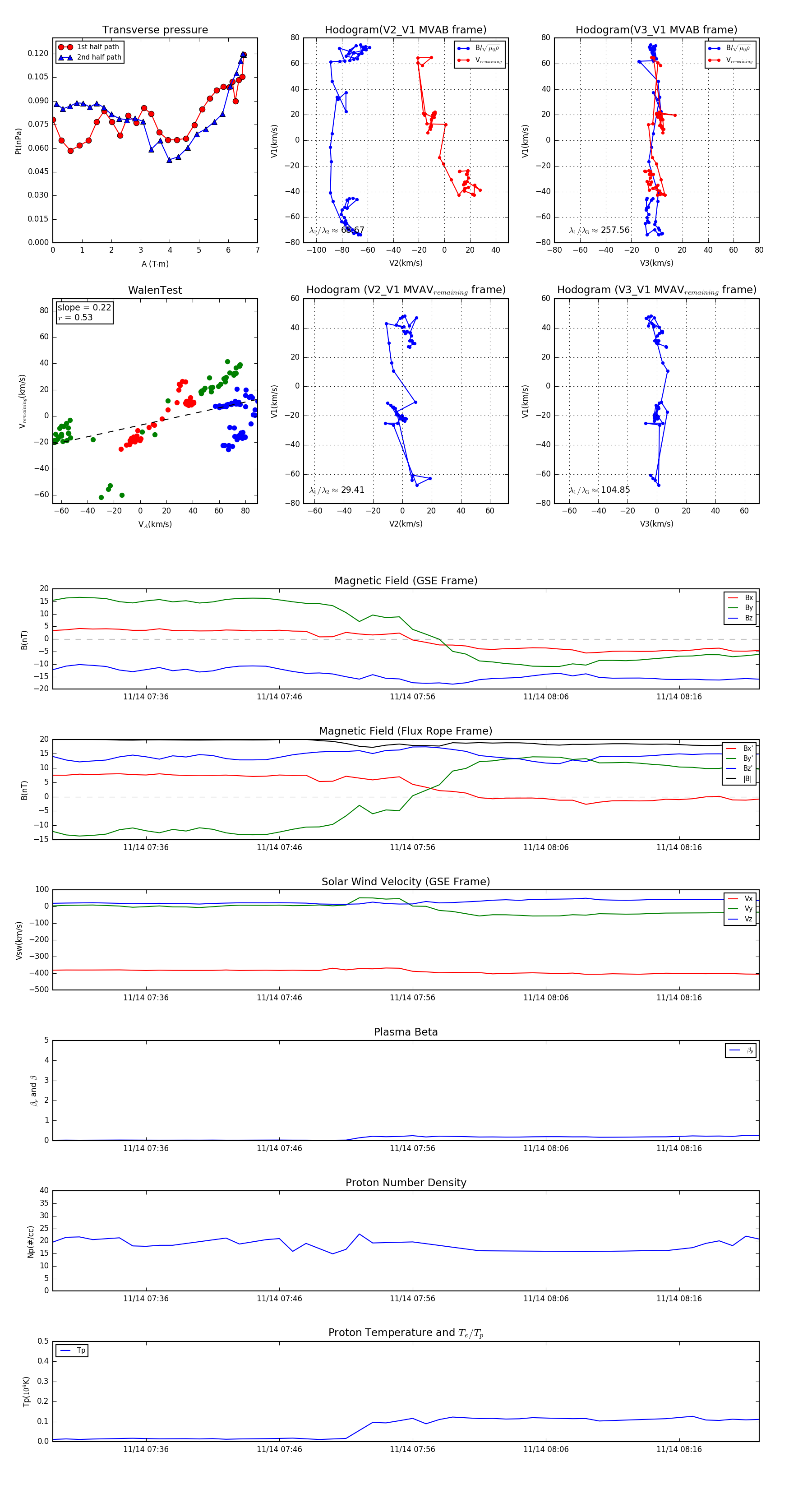
Flux Rope in 1998

Flux Rope Event 1998-11-14 07:29 ~ 1998-11-14 08:22 (54 minutes)


plot