HOME   LIST
‹–   –›

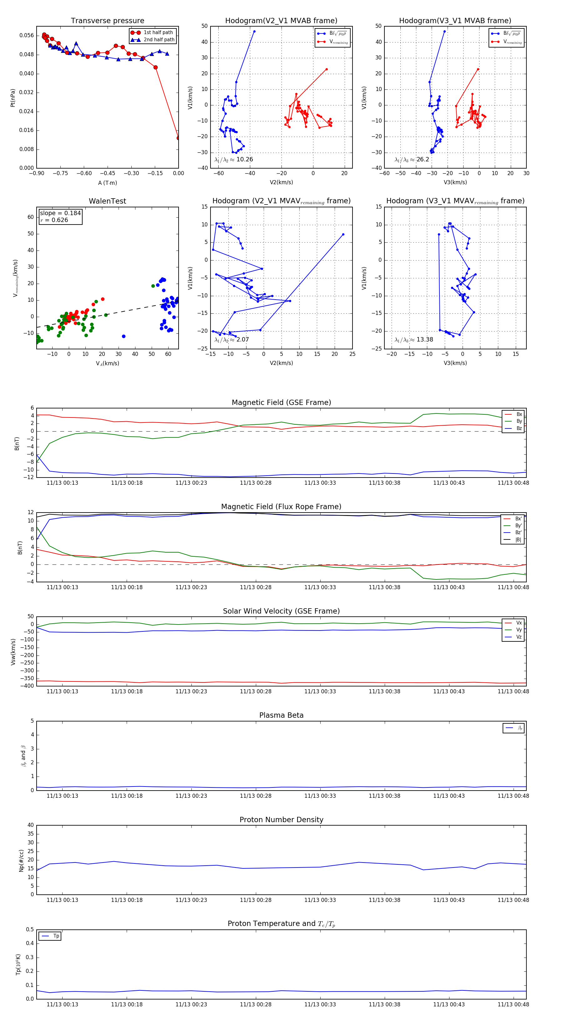
Flux Rope in 1998

Flux Rope Event 1998-11-13 00:11 ~ 1998-11-13 00:49 (39 minutes)


plot