HOME   LIST
‹–   –›

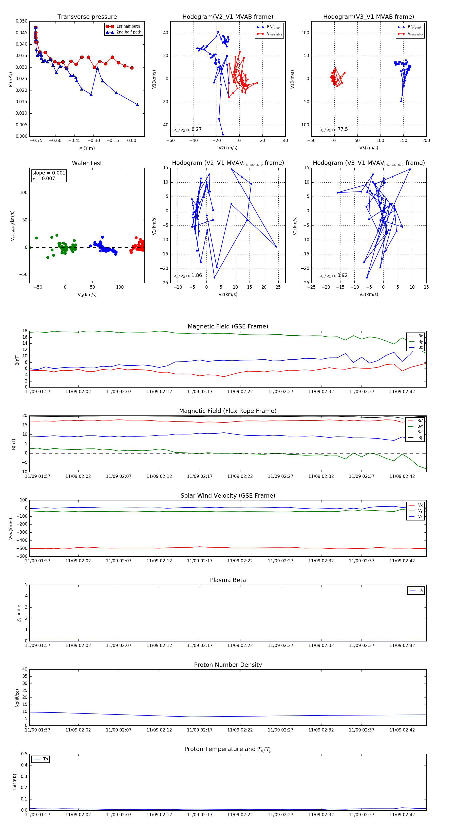
Flux Rope in 1998

Flux Rope Event 1998-11-09 01:56 ~ 1998-11-09 02:45 (50 minutes)


plot