HOME   LIST
‹–   –›

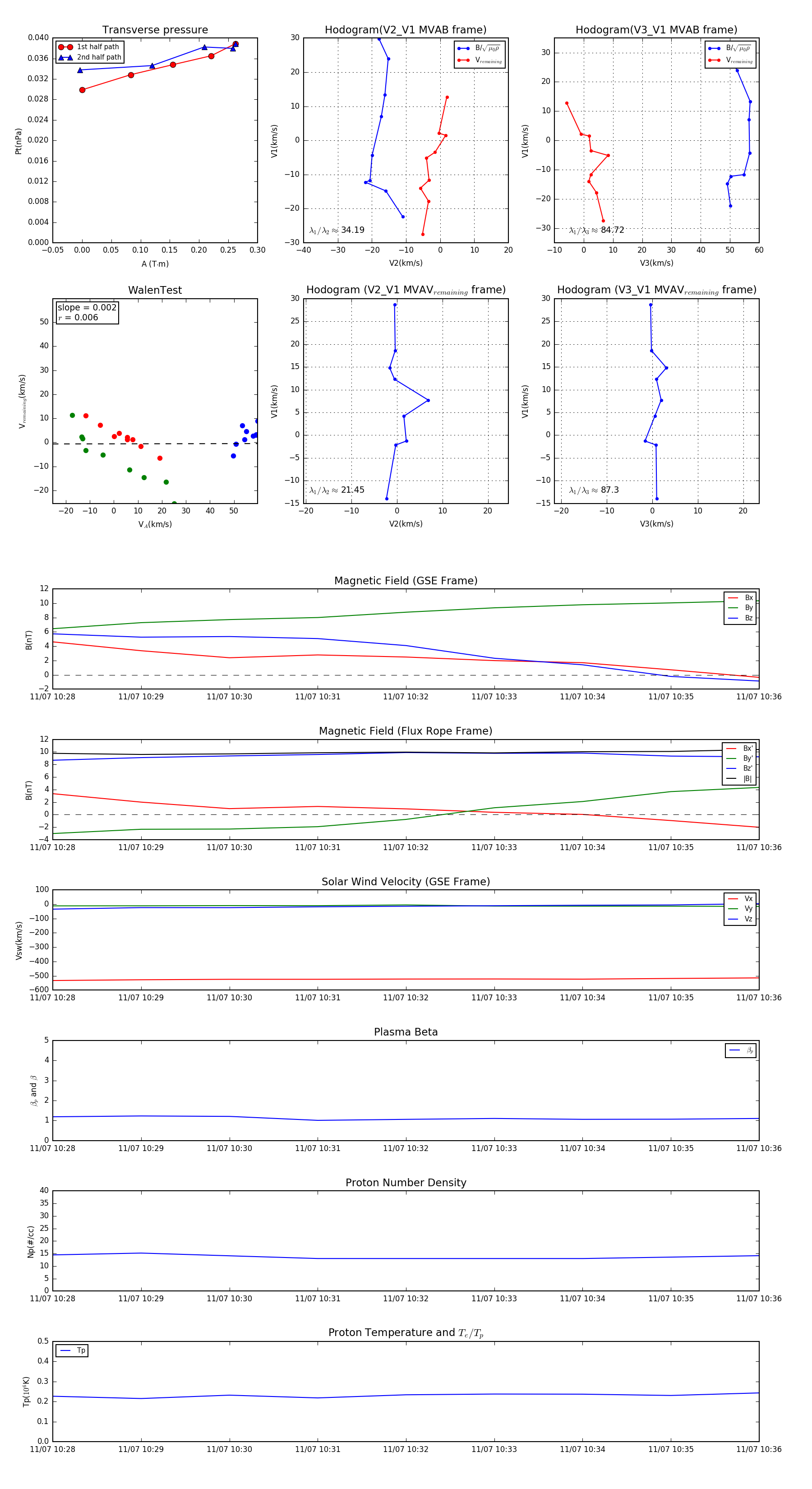
Flux Rope in 1998

Flux Rope Event 1998-11-07 10:28 ~ 1998-11-07 10:36 (9 minutes)


plot