HOME   LIST
‹–   –›

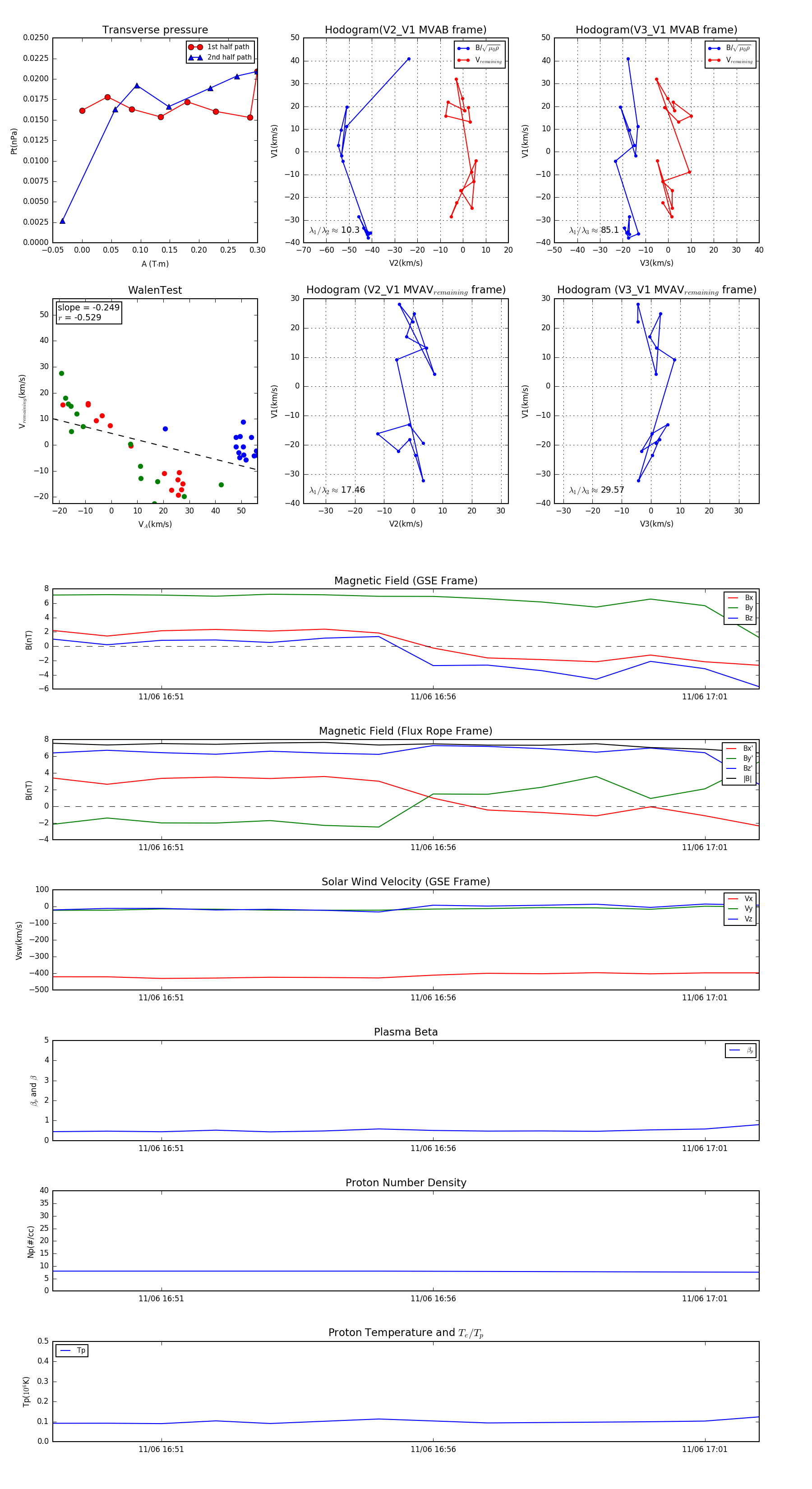
Flux Rope in 1998

Flux Rope Event 1998-11-06 16:49 ~ 1998-11-06 17:02 (14 minutes)


plot